Week 11 - Fabio Coelho Ribeiro

Prior knowledge

I've mainly worked with bluetooth modules and simple to use wireless communications devices of short range in the past (433MHz transmitter and receiver module).



Hero shot



Wired communication

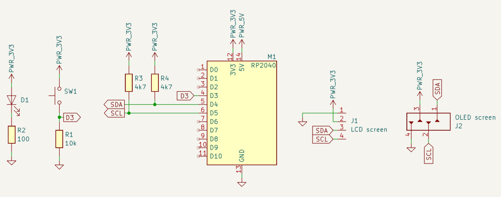
For the wired communication, I'll try a new circuit with a microcontroller I never used to communicate with a LCD and an OLED Screen (both working with I2C) the value of a button.

The microcontroller used is the SEEED XIAO-nRF52840 Sense, its pins are exactly the same as the previously used SEEED XIAO-RP2040.

I didn't include the two 4k7 resistors for the I2C because, apparently, if the devices already have them, they are unnecessary and I didn't know if the devices already had them.

(Button mounted in pull-down)

To use this microcontroller, I had to add the packages to the Arduino IDE by adding the following line to the Preferences... : https://files.seeedstudio.com/arduino/package_seeeduino_boards_index.json.

Then, I have to add the board via the BOARDS MANAGER tab, both are fine.

Finally, after checking online and doing different tests, the best board package to use is the mbed-enabled boards (the one with (No Updates) written next to it).

Here's the final wiring :

 
                            /////////////////////////////////////
                            //////////// Code in C++ ////////////
                            /////////////////////////////////////

                            #include <Wire.h>  // I2C library

                            #include <Adafruit_GFX.h>
                            #include <Adafruit_SSD1306.h>                                              // OLED library
                            #define SCREEN_WIDTH 128                                                   // OLED width in pixels
                            #define SCREEN_HEIGHT 64                                                   // OLED height in pixels
                            #define OLED_RESET -1                                                      // Not used
                            #define SCREEN_ADDRESS 0x3C                                                // OLED I2C address
                            Adafruit_SSD1306 display(SCREEN_WIDTH, SCREEN_HEIGHT, &Wire, OLED_RESET);  // Create OLED object

                            #include <hd44780.h>                        // LCD library
                            #include <hd44780ioClass/hd44780_I2Cexp.h>  // I2C expander
                            #define LCD_ADDR 0x27                       // LCD I2C address
                            hd44780_I2Cexp lcd;                         // Create LCD object

                            #define Button 3  // Button pin
                            int ButtonValue;  // Value of the button

                            void setup() {
                                Wire.begin();  // Initializes I2C

                                pinMode(Button, INPUT);  // Sets the button as an input

                                lcd.begin(16, 2);              // Initialize the LCD
                                lcd.setBacklight(HIGH);        // Turn on backlight
                                lcd.setCursor(0, 0);           // First line of the LCD
                                lcd.print("Button status :");  // Message

                                if (!display.begin(SSD1306_SWITCHCAPVCC, SCREEN_ADDRESS)) {  // Scans for the OLED adress
                                    while (1)
                                    ;
                                }
                                display.clearDisplay();               // Clears the OLED
                                display.setTextSize(1);               // Text size multiplier
                                display.setTextColor(SSD1306_WHITE);  // Color (white)
                                display.setCursor(0, 0);              // Top-left corner of the OLED
                                display.println("Button status :");   // Message
                                display.display();                    // Send buffer to OLED
                            }

                            void loop() {
                                ButtonValue = digitalRead(Button);  // Reads the value of the button

                                if (ButtonValue == 1) {                                     // If the button is pressed
                                    lcd.setCursor(0, 1);                                      // Second line of the I²C LCD screen
                                    lcd.print("Button pressed  ");                            // Message
                                    display.fillRect(0, 30, SCREEN_WIDTH, 8, SSD1306_BLACK);  // Erases a specific line
                                    display.setCursor(0, 30);                                 // Line of the OLED (X = 0, Y = 30)
                                    display.println("Button pressed");                        // Message
                                    display.display();
                                } else {                                                    // If the button is unpressed
                                    lcd.setCursor(0, 1);                                      // Second line of the I²C LCD screen
                                    lcd.print("Button unpressed");                            // Message
                                    display.fillRect(0, 30, SCREEN_WIDTH, 8, SSD1306_BLACK);  // Erases a specific line
                                    display.setCursor(0, 30);                                 // Line of the OLED (X = 0, Y = 30)
                                    display.println("Button unpressed");                      // Message
                                    display.display();                                        // Send buffer to OLED
                                }
                            }
                            

I had to use another library for the I2C LCD screen rather than the typical one because of a warning by the Arduino IDE due to compatibility problems.

Additional libraries used can be found at the Useful file(s) section.



Wireless communication

For the wireless communication, I'll use two SEEED XIAO-nRF52840 Sense to communicate between each other via BLE (Bluetooth Low Energy).

BLE is par of the Bluetooth family, it is a wireless communication technology designed for short distances (typically up to ~100 meters) while consuming minimal battery.

It works with minimum one peripheral device (transmitter) that advertises its presence and one central device (receiver) that scans and connects to the peripheral device.

It is considered low energy because it sends small packages of data instead of continuous data and letting the device stay in sleep mode to save power consumption.

They are 2 PCBs, one for the inputs, which are one potentiometer and a button and one for the outputs, which are one servomotor and one LED.

The button will turn on or off the LED and the potentiometer will control the position of the servomotor.

  1. Wireless input PCB

  2. Wireless output PCB

  3. Communication test

    Simple communication test using BLE between 2 XIAO-nRF52840 to send some text, the left one is the peripheral and the right one is the central.

    To use BLE, I have to download the library ArduinoBLE.

    Peripheral code :

     
                                            // Library for Bluetooth Low Energy
                                            #include <ArduinoBLE.h>
    
                                            // Define BLE service
                                            BLEService messageService("180C");
                                            /*
                                            "180C" : Custom service UUID ("Universally Unique Identifier")
                                            */
    
                                            // Define BLE characteristic
                                            BLEStringCharacteristic messageChar("2A56", BLERead | BLENotify, 50);
                                            /*
                                            "2A56" : Standard characteristic UUID
                                            BLERead | BLENotify : Properties of the characteristic :
                                                                    - BLERead = central can read the value 
                                                                    - BLENotify = peripheral can notify the central when the value changes
                                            50 : Maximum length of the string in bytes
                                            */
    
                                            void setup() {
                                                // Initialization of the serial communication
                                                Serial.begin(115200);
                                                while (!Serial)
                                                    ;
    
                                                //Initialization of the BLE
                                                if (!BLE.begin()) {
                                                    Serial.println("BLE failed to start !");
                                                    while (1)
                                                    ;
                                                }
    
                                                // Set peripheral device name
                                                BLE.setLocalName("XIAO_BLE");
                                                // Advertise a service
                                                BLE.setAdvertisedService(messageService);
                                                // Add characteristic to service
                                                messageService.addCharacteristic(messageChar);
                                                // Add service to BLE stack
                                                BLE.addService(messageService);
                                                // Set initial value
                                                messageChar.writeValue("Hello from XIAO!");
                                                // Start advertising
                                                BLE.advertise();
                                                // Prints to the Serial Monitor
                                                Serial.println("BLE device is now advertising...");
                                            }
    
                                            void loop() {
                                                // Detects a central device
                                                BLEDevice central = BLE.central();
    
                                                // If a central device is detected
                                                if (central) {
                                                    Serial.print("Connected to central: ");
                                                    // Prints the MAC address of the central device
                                                    Serial.println(central.address());
    
                                                    // Makes sure the central device is still connected
                                                    while (central.connected()) {
                                                        // Send updated message every 2 seconds
                                                        messageChar.writeValue("Hello BLE!");
                                                        delay(2000);
                                                    }
                                                    Serial.println("Disconnected");
                                                }
                                            }
                                        

    Central code :

     
                                            // Library for Bluetooth Low Energy
                                            #include <ArduinoBLE.h>
    
                                            // Name of the peripheral device
                                            const char* deviceName = "XIAO_BLE";
    
                                            // Define BLE UUID, must match with the peripheral
                                            BLEUuid serviceUUID("180C");
    
                                            void setup() {
                                                // Initialization of the serial communication
                                                Serial.begin(115200);
                                                while (!Serial)
                                                    ;
    
                                                //Initialization of the BLE
                                                if (!BLE.begin()) {
                                                    Serial.println("BLE failed to start !");
                                                    while (1)
                                                    ;
                                                }
    
                                                // Scans for nearby BLE peripheral devices
                                                BLE.scan();
                                                // Prints to the Serial Monitor
                                                Serial.println("Scanning for BLE device...");
                                            }
    
                                            void loop() {
                                                // Detects a peripheral device
                                                BLEDevice peripheral = BLE.available();
    
                                                // If a peripheral device is detected
                                                if (peripheral) {
                                                    // Checks the peripheral device's name
                                                    if (peripheral.localName() == deviceName) {
                                                    Serial.println("Found XIAO device!");
                                                    //Stops the scan
                                                    BLE.stopScan();
    
                                                    //
                                                    if (connectToPeripheral(peripheral)) {
                                                        Serial.println("Done reading.");
                                                    }
    
                                                    // Restart scanning after disconnect
                                                    BLE.scan();
                                                    }
                                                }
                                            }
    
                                            // Function to connect to a BLE peripheral, read a characteristic, and handle disconnection.
                                            bool connectToPeripheral(BLEDevice peripheral) {
                                                Serial.print("Connecting to: ");
                                                // Prints the MAC address of the peripheral device
                                                Serial.println(peripheral.address());
    
                                                // Connects to the peripheral device
                                                if (!peripheral.connect()) {
                                                    Serial.println("Connection failed!");
                                                    return false;
                                                }
                                                Serial.println("Connected!");
    
                                                // Scans the peripheral device to find all services and characteristics
                                                if (!peripheral.discoverAttributes()) {
                                                    Serial.println("Attribute discovery failed!");
                                                    peripheral.disconnect();
                                                    return false;
                                                }
    
                                                // Searches for the characteristic with UUID "2A56" of the peripheral
                                                BLECharacteristic messageChar = peripheral.characteristic("2A56");
                                                // Must match the peripheral device's characteristic UUID
                                                if (!messageChar) {
                                                    Serial.println("Characteristic not found!");
                                                    peripheral.disconnect();
                                                    return false;
                                                }
                                                // Ensures that this characteristic supports reading
                                                if (!messageChar.canRead()) {
                                                    Serial.println("Cannot read characteristic!");
                                                    peripheral.disconnect();
                                                    return false;
                                                }
    
                                                // Read the characteristic repeatedly
                                                while (peripheral.connected()) {
                                                    BLECharacteristic messageChar = peripheral.characteristic("2A56");
    
                                                    if (messageChar && messageChar.canRead()) {
                                                        // Reads the value of the characteristic into a buffer of 50 bytes
                                                        char buffer[50];
                                                        // Stores how many bytes were read
                                                        int len = messageChar.readValue((unsigned char*)buffer, sizeof(buffer));
    
                                                        // Ensures the value is converted into a proper C-string
                                                        if (len > 0 && len < sizeof(buffer)) {
                                                            buffer[len] = '\0';
                                                            Serial.print("Received: ");
                                                            Serial.println(buffer);
                                                        }
                                                    }
    
                                                    delay(2000);
                                                }
    
                                                Serial.println("Disconnected.");
                                                // Returns true to indicate successful reading and disconnection
                                                return true;
                                            }
                                        

  4. Button and LED test

    Control the status of a LED depending of the value of a button wirelessly.

    Here's the final wiring :

    Peripheral code :

     
                                            // Library for Bluetooth Low Energy
                                            #include <ArduinoBLE.h>
    
                                            // Define BLE service
                                            BLEService messageService("180C");
                                            /*
                                            "180C" : Custom service UUID ("Universally Unique Identifier")
                                            */
    
                                            // Define BLE characteristic
                                            BLEStringCharacteristic messageChar("2A56", BLERead | BLENotify, 50);
                                            /*
                                            "2A56" : Standard characteristic UUID
                                            BLERead | BLENotify : Properties of the characteristic :
                                                                    - BLERead = central can read the value 
                                                                    - BLENotify = peripheral can notify the central when the value changes
                                            50 : Maximum length of the string in bytes
                                            */
    
                                            // Button pin
                                            #define button 5
                                            // Variable to stock the button value
                                            int buttonValue;
    
                                            void setup() {
                                                // Sets the button as an input
                                                pinMode(button, INPUT);
    
                                                // Initialization of the serial communication
                                                Serial.begin(115200);
                                                while (!Serial)
                                                    ;
    
                                                //Initialization of the BLE
                                                if (!BLE.begin()) {
                                                    Serial.println("BLE failed to start !");
                                                    while (1)
                                                    ;
                                                }
    
                                                // Set peripheral device name
                                                BLE.setLocalName("XIAO_BLE");
                                                // Advertise a service
                                                BLE.setAdvertisedService(messageService);
                                                // Add characteristic to service
                                                messageService.addCharacteristic(messageChar);
                                                // Add service to BLE stack
                                                BLE.addService(messageService);
                                                // Set initial value
                                                messageChar.writeValue("Hello from XIAO!");
                                                // Start advertising
                                                BLE.advertise();
                                                // Prints to the Serial Monitor
                                                Serial.println("BLE device is now advertising...");
                                            }
    
                                            void loop() {
                                                // Detects a central device
                                                BLEDevice central = BLE.central();
    
                                                // If a central device is detected
                                                if (central) {
                                                    Serial.print("Connected to central: ");
                                                    // Prints the MAC address of the central device
                                                    Serial.println(central.address());
    
                                                    // Makes sure the central device is still connected
                                                    while (central.connected()) {
                                                        // Reads the value of the button
                                                        buttonValue = digitalRead(button);
    
                                                        // If the button is pressed
                                                        if (buttonValue == 1) {
                                                            messageChar.writeValue("Button ON");
                                                            Serial.println("Button ON");
                                                        }
                                                        // If the button is not pressed
                                                        else {
                                                            messageChar.writeValue("Button OFF");
                                                            Serial.println("Button OFF");
                                                        }
                                                        // Send updated message every 50 milliseconds
                                                        delay(50);
                                                    }
                                                    Serial.println("Disconnected");
                                                }
                                            }
                                        

    Central code :

    Added a library to control and compare the text received more easily.

     
                                            // Library for Bluetooth Low Energy
                                            #include <ArduinoBLE.h>
                                            // Library for C-style strings
                                            #include <cstring>
    
                                            // Name of the peripheral device
                                            const char* deviceName = "XIAO_BLE";
    
                                            // Define BLE UUID, must match with the peripheral
                                            BLEUuid serviceUUID("180C");
    
                                            // LED pin
                                            #define LED 9
    
                                            void setup() {
                                                // Sets the LED as an output
                                                pinMode(LED, OUTPUT);
    
                                                // Initialization of the serial communication
                                                Serial.begin(115200);
                                                while (!Serial)
                                                    ;
    
                                                //Initialization of the BLE
                                                if (!BLE.begin()) {
                                                    Serial.println("BLE failed to start !");
                                                    while (1)
                                                    ;
                                                }
    
                                                // Scans for nearby BLE peripheral devices
                                                BLE.scan();
                                                // Prints to the Serial Monitor
                                                Serial.println("Scanning for BLE device...");
                                            }
    
                                            void loop() {
                                                // Detects a peripheral device
                                                BLEDevice peripheral = BLE.available();
    
                                                // If a peripheral device is detected
                                                if (peripheral) {
                                                    // Checks the peripheral device's name
                                                    if (peripheral.localName() == deviceName) {
                                                    Serial.println("Found XIAO device!");
                                                    //Stops the scan
                                                    BLE.stopScan();
    
                                                    //
                                                    if (connectToPeripheral(peripheral)) {
                                                        Serial.println("Done reading.");
                                                    }
    
                                                    // Restart scanning after disconnect
                                                    BLE.scan();
                                                    }
                                                }
                                            }
    
                                            // Function to connect to a BLE peripheral, read a characteristic, and handle disconnection.
                                            bool connectToPeripheral(BLEDevice peripheral) {
                                                Serial.print("Connecting to: ");
                                                // Prints the MAC address of the peripheral device
                                                Serial.println(peripheral.address());
    
                                                // Connects to the peripheral device
                                                if (!peripheral.connect()) {
                                                    Serial.println("Connection failed!");
                                                    return false;
                                                }
                                                Serial.println("Connected!");
    
                                                // Scans the peripheral device to find all services and characteristics
                                                if (!peripheral.discoverAttributes()) {
                                                    Serial.println("Attribute discovery failed!");
                                                    peripheral.disconnect();
                                                    return false;
                                                }
    
                                                // Searches for the characteristic with UUID "2A56" of the peripheral
                                                BLECharacteristic messageChar = peripheral.characteristic("2A56");
                                                // Must match the peripheral device's characteristic UUID
                                                if (!messageChar) {
                                                    Serial.println("Characteristic not found!");
                                                    peripheral.disconnect();
                                                    return false;
                                                }
                                                // Ensures that this characteristic supports reading
                                                if (!messageChar.canRead()) {
                                                    Serial.println("Cannot read characteristic!");
                                                    peripheral.disconnect();
                                                    return false;
                                                }
    
                                                // Read the characteristic repeatedly
                                                while (peripheral.connected()) {
                                                    BLECharacteristic messageChar = peripheral.characteristic("2A56");
    
                                                if (messageChar && messageChar.canRead()) {
                                                    // Reads the value of the characteristic into a buffer of 50 bytes
                                                    char buffer[50];
                                                    // Stores how many bytes were read
                                                    int len = messageChar.readValue((unsigned char*)buffer, sizeof(buffer));
    
                                                        // Ensures the value is converted into a proper C-string
                                                        if (len > 0 && len < sizeof(buffer)) {
                                                            buffer[len] = '\0';
                                                            Serial.print("Received: ");
                                                            Serial.println(buffer);
                                                            // If the button is pressed
                                                            if (strcmp(buffer, "Button ON") == 0) {
                                                            digitalWrite(LED, HIGH);
                                                            }
                                                            // If the button is not pressed
                                                            else {
                                                            digitalWrite(LED, LOW);
                                                            }
                                                        }
                                                    }
                                                    delay(50);
                                                }
    
                                                Serial.println("Disconnected.");
                                                // Returns true to indicate successful reading and disconnection
                                                return true;
                                            }
                                        

  5. Potentiometer and servomotor test

    Control the position of a servomotor depending of the value of a potentiometer wirelessly.

    Here's the final wiring :

    Peripheral code :

     
                                            // Library for Bluetooth Low Energy
                                            #include <ArduinoBLE.h>
    
                                            // Define BLE service
                                            BLEService messageService("180C");
                                            /*
                                            "180C" : Custom service UUID ("Universally Unique Identifier")
                                            */
    
                                            // Define BLE characteristic
                                            BLEStringCharacteristic messageChar("2A56", BLERead | BLENotify, 50);
                                            /*
                                            "2A56" : Standard characteristic UUID
                                            BLERead | BLENotify : Properties of the characteristic :
                                                                    - BLERead = central can read the value 
                                                                    - BLENotify = peripheral can notify the central when the value changes
                                            50 : Maximum length of the string in bytes
                                            */
    
                                            // Potentiometer pin
                                            #define potentiometer 3
                                            // Variable to stock the potentiometer value
                                            int potentiometerValue;
    
                                            void setup() {
                                                // Sets the button as an input
                                                pinMode(potentiometer, INPUT);
    
                                                // Initialization of the serial communication
                                                Serial.begin(115200);
                                                while (!Serial)
                                                    ;
    
                                                //Initialization of the BLE
                                                if (!BLE.begin()) {
                                                    Serial.println("BLE failed to start !");
                                                    while (1)
                                                    ;
                                                }
    
                                                // Set peripheral device name
                                                BLE.setLocalName("XIAO_BLE");
                                                // Advertise a service
                                                BLE.setAdvertisedService(messageService);
                                                // Add characteristic to service
                                                messageService.addCharacteristic(messageChar);
                                                // Add service to BLE stack
                                                BLE.addService(messageService);
                                                // Set initial value
                                                messageChar.writeValue("Hello from XIAO!");
                                                // Start advertising
                                                BLE.advertise();
                                                // Prints to the Serial Monitor
                                                Serial.println("BLE device is now advertising...");
                                            }
    
                                            void loop() {
                                                // Detects a central device
                                                BLEDevice central = BLE.central();
    
                                                // If a central device is detected
                                                if (central) {
                                                    Serial.print("Connected to central: ");
                                                    // Prints the MAC address of the central device
                                                    Serial.println(central.address());
    
                                                    // Makes sure the central device is still connected
                                                    while (central.connected()) {
                                                        // Reads the value of the button
                                                        potentiometerValue = analogRead(potentiometer);
    
                                                        // Converts and sends the value
                                                        String value = String(potentiometerValue);
                                                        messageChar.writeValue(value);
                                                        Serial.println(potentiometerValue);
    
                                                        // Send updated message every 50 milliseconds
                                                        delay(50);
                                                    }
                                                    Serial.println("Disconnected");
                                                }
                                            }
                                        

    Central code :

    Added a library to control the servomotor.

     
                                            // Library for Bluetooth Low Energy
                                            #include <ArduinoBLE.h>
                                            // Library for C-style strings
                                            #include <cstring>
                                            // Library for servomotor
                                            #include <Servo.h>
    
                                            // Name of the peripheral device
                                            const char* deviceName = "XIAO_BLE";
    
                                            // Define BLE UUID, must match with the peripheral
                                            BLEUuid serviceUUID("180C");
    
                                            // Servomotor pin
                                            #define servomotor D7
                                            // Creation of a servo object
                                            Servo myServo;
                                            // Value of the position of servomotor from 0 to 1023
                                            int servoValue;
                                            // Value of the position of servomotor from 0° to 180°
                                            int servoPosition;
    
                                            void setup() {
                                                // Attach servo to pin D7
                                                myServo.attach(servomotor);
    
                                                // Initialization of the serial communication
                                                Serial.begin(115200);
                                                while (!Serial)
                                                    ;
    
                                                //Initialization of the BLE
                                                if (!BLE.begin()) {
                                                    Serial.println("BLE failed to start !");
                                                    while (1)
                                                    ;
                                                }
    
                                                // Scans for nearby BLE peripheral devices
                                                BLE.scan();
                                                // Prints to the Serial Monitor
                                                Serial.println("Scanning for BLE device...");
                                            }
    
                                            void loop() {
                                                // Detects a peripheral device
                                                BLEDevice peripheral = BLE.available();
    
                                                // If a peripheral device is detected
                                                if (peripheral) {
                                                    // Checks the peripheral device's name
                                                    if (peripheral.localName() == deviceName) {
                                                    Serial.println("Found XIAO device!");
                                                    //Stops the scan
                                                    BLE.stopScan();
    
                                                    if (connectToPeripheral(peripheral)) {
                                                        Serial.println("Done reading.");
                                                    }
    
                                                    // Restart scanning after disconnect
                                                    BLE.scan();
                                                    }
                                                }
                                            }
    
                                            // Function to connect to a BLE peripheral, read a characteristic, and handle disconnection.
                                            bool connectToPeripheral(BLEDevice peripheral) {
                                                Serial.print("Connecting to: ");
                                                // Prints the MAC address of the peripheral device
                                                Serial.println(peripheral.address());
    
                                                // Connects to the peripheral device
                                                if (!peripheral.connect()) {
                                                    Serial.println("Connection failed!");
                                                    return false;
                                                }
                                                Serial.println("Connected!");
    
                                                // Scans the peripheral device to find all services and characteristics
                                                if (!peripheral.discoverAttributes()) {
                                                    Serial.println("Attribute discovery failed!");
                                                    peripheral.disconnect();
                                                    return false;
                                                }
    
                                                // Searches for the characteristic with UUID "2A56" of the peripheral
                                                BLECharacteristic messageChar = peripheral.characteristic("2A56");
                                                // Must match the peripheral device's characteristic UUID
                                                if (!messageChar) {
                                                    Serial.println("Characteristic not found!");
                                                    peripheral.disconnect();
                                                    return false;
                                                }
                                                // Ensures that this characteristic supports reading
                                                if (!messageChar.canRead()) {
                                                    Serial.println("Cannot read characteristic!");
                                                    peripheral.disconnect();
                                                    return false;
                                                }
    
                                                // Read the characteristic repeatedly
                                                while (peripheral.connected()) {
                                                    BLECharacteristic messageChar = peripheral.characteristic("2A56");
    
                                                    if (messageChar && messageChar.canRead()) {
                                                        // Reads the value of the characteristic into a buffer of 50 bytes
                                                        char buffer[50];
                                                        // Stores how many bytes were read
                                                        int len = messageChar.readValue((unsigned char*)buffer, sizeof(buffer));
    
                                                        // Ensures the value is converted into a proper C-string
                                                        if (len > 0 && len < sizeof(buffer)) {
                                                            buffer[len] = '\0';
                                                            servoValue = atoi(buffer);
                                                            Serial.print("Received (string): ");
                                                            Serial.println(buffer);
    
                                                            Serial.print("Converted to int: ");
                                                            Serial.println(servoValue);
    
                                                            // Calculation of the position of the servomotor (5.69 -> 1023/180°)
                                                            servoPosition = (float)servoValue / 5.69;
                                                            // Position of the servomotor (0° to 180°)
                                                            myServo.write(servoPosition);
                                                        }
                                                    }
                                                    delay(50);
                                                }
    
                                                Serial.println("Disconnected.");
                                                // Returns true to indicate successful reading and disconnection
                                                return true;
                                            }
                                        



Problem(s) met

  1. LCD screen power supply

    At first, the LCD screen was powered with 3,3V but the display wasn't bright enough so I changed to a 5V power supply with a cable (green cable) and the result was much better.

  2. Screens connectors not well placed

    When making the PCB, I tried to space out the 2 connectors of the screens so they wont touch each other but I didn't give them enough space and if I try to put both screens on their connectors, they overlap so I to use cables for the LCD screen.

  3. Board package

    During my initial tests, I used the non mbed-enabled board and had some conflict or missing libraries that led to multiple problems and try different codes or add libraries but after trying the mbed board, they were no more problems and everything worked more easily.



Useful file(s) (Click to download)

  1. Wired PCB (KiCad)
  2. Libraries for screens (Arduino IDE)
  3. Code for screens (Arduino IDE)
  4. Wireless inputs PCB (KiCad)
  5. Wired outputs PCB (KiCad)
  6. Libraries for wireless codes (Arduino IDE)
  7. Code for simple communication (Arduino IDE)
  8. Code for button and LED wireless control (Arduino IDE)
  9. Code for potentiometer and servomotor wireless control (Arduino IDE)


ChatGPT prompts