Week 06 — Electronics Design¶
Global Class¶
A large portion of the lecture reviewed core components: resistors (Ohm’s law, power dissipation), capacitors (charge storage, bypassing, filtering), inductors, diodes (including Zener and LEDs), MOSFETs (as voltage-controlled resistors for switching and power control), and voltage regulators for stable supply rails.

The global session introduced the electronics design assignment: design and simulate a circuit this week, fabricate it later. The focus was on understanding components (passive and active), reading datasheets, and thinking about current, voltage, power, and grounding before touching layout tools.

The workflow for PCB design was outlined: sketch → schematic capture → assign footprints → layout and routing → DRC/ERC checks → export (Gerber/SVG) → fabrication.
KiCad was recommended as the primary open-source EDA tool, with attention to libraries, design rules, layers, and fabrication constraints.
Local Class¶
Guillem Lecture¶
The local lecture by Guillem introduced computation as a rule-based physical process. Rather than treating computers as abstract intelligent systems, the focus was on understanding computation as the execution of clear, deterministic instructions acting on physical signals.
A historical overview connected key milestones:
- Boolean logic as the foundation of binary decisions
- Turing machines as abstract models of computation
- Shannon’s work linking logic to electrical circuits
- von Neumann architecture structuring modern computers
- integrated circuits enabling scaling (Apollo program)
- Linux as a unifying software layer
The key idea is that computation is not “thinking,” but a structured transformations of information through rule execution.
Hardware Exploration¶
To ground these concepts, we physically opened electronic devices such as computers and routers.
We identified:
- CPUs
- memory chips
- voltage regulators
- crystals
- capacitors
This exercise exposed the material reality of computation:
- energy consumption
- heat dissipation
- spatial constraints
Handling real components helped connect abstract logic to physical systems and increased familiarity with electronics hardware.
Key Insight¶
All digital systems reduce to binary state transitions (yes/no) implemented physically through voltage changes.
- hardware executes decisions
- software defines rules
- abstraction layers coordinate complexity
Computation can be understood as a structured, energy-aware system for implementing decisions in matter.
Hands-on Exercises¶
Breadboard LED Test¶
A basic LED circuit was assembled on a breadboard to understand:
- polarity
- current flow
- resistor placement
- switching behavior
This simple setup demonstrates how a binary decision (on/off) becomes a visible physical effect through controlled current flow.

Measuring Current with Multimeter¶
A multimeter was used to measure current in the LED circuit.
This exercise connected theory to physical behavior:
- verifying voltage levels
- understanding current limits
- observing energy flow in real time
It reinforced that electronics is governed by measurable physical constraints, not just symbolic logic.

ATtiny Development Board¶
A milled and soldered ATtiny-based development board was analyzed.
The board includes:
- microcontroller
- decoupling components
- programming interface
- button and LED
This example demonstrates how schematic decisions become physical copper traces and signal paths.

KiCad Workflow¶
Schematics¶
We studied reference designs from previous Fab Academy projects:
- FabTinyISP
- ATtiny development boards
- UPDI programmers
A new schematic was created including:
- ATtiny402
- power input
- UPDI programming interface
- LED with current-limiting resistor
- button with pull-down resistor
Focus was placed on:
- clear net naming (UPDI, LED_PIN, BUTTON_PIN, VCC, GND)
- modular organization (Power, Programming, I/O)

Electrical Reasoning Before Layout¶
Before PCB layout, electrical behavior was validated using:
- Ohm’s law
- measured voltage drops
- current calculations
Voltage points were analyzed to understand real circuit behavior beyond ideal schematics.
Design checks included:
- correct LED resistor sizing
- defined button logic state
- stable programming interface


PCB Layout¶
The PCB layout followed Fab Lab milling constraints:
- single-layer routing
- no vias
- sufficient trace width
- minimal crossings
Placement strategy:
- MCU at center
- short signal paths
- compact grouping of components
The custom board outline reflects intentional design rather than default geometry.

Outcome¶
The final design evolved into a clean and functional board polished by Dani, resulting in the organization of physical constraints — voltage, current, geometry, and material — into a working system.


Weekly Assignment¶
Embodied Edge Architecture¶
Based on Eric Pan’s lecture (Seeed Studio), AI systems can be understood as layered structures:
Hardware layer:
- Input
- Processing
- Output
- Communication
Software layer:
- Dataset + Algorithm = Model (deployable as a library)
Edge computing prioritizes:
- collecting data
- processing locally
- transmitting only necessary information
Embodied AI extends this by grounding computation in physical systems:
sensing → decision → actuation under real-world constraints
Edge Computing in ASFALT¶
All control is executed locally:
sensor → evaluation → control → actuation
No cloud dependency is required.
Embodied Intelligence¶
The system operates as a physical feedback loop:
energy → heat response → sensor feedback → control adjustment
Constraints:
- thermal inertia
- heat transfer behavior
- safety limits
ASFALT is:
- embodied
- edge-native
- modular
SVG-PCB — Rapid Controller Exploration¶
To explore controller design quickly, I used SVG-PCB (Leo McElroy) as a lightweight prototyping tool.
Instead of starting in a full EDA workflow, the board is described in code and directly rendered as a PCB layout.
Initial Exploration¶
Using an ATtiny412 footprint from the Fab inventory:
- VCC, GND (power)
- UPDI (programming)
- PA3 → output (future heater control)
- PA1 → input (button / threshold)
- PA6 / PA7 → expansion

Iteration — Manufacturability¶
Routing was refined to improve milling compatibility:
- removed diagonal traces
- simplified geometry
- ensured single-layer routing

Workflow Limitation¶
Exporting to KiCad revealed compatibility issues:
- imported geometry became filled shapes
- traces were not editable
Despite this, SVG-PCB proved valuable for:
- rapid iteration
- understanding routing constraints
- linking code to physical layout

Group Assignment¶
Here is the work we did for the group assignment:
Reflection and Learnings¶
- PCB milling accuracy depends heavily on Z calibration, DPI, and tool geometry, not just design.
- V-bits offer theoretical precision but are highly sensitive to setup, while 1/64” end mills are more robust and repeatable.
- Small errors in workflow (e.g. scaling mismatch) can completely break fabrication output.
- Reinforced the need for a controlled, repeatable fabrication pipeline from file → toolpath → machine.
- Validated the importance of process characterization before production
ASFALT relevance: Critical for producing reliable custom PCBs for control systems—prioritize robust fabrication over maximum precision in early prototypes.
Personal Assignment — Electronics Design (ASFALT Controller)¶
Overview¶
The Asfalt system is conceived as a smart radiant top-heat cooking tool designed to upgrade existing street-food setups. The electronics architecture is designed to evolve progressively, starting with a simple and reliable embedded controller capable of managing heat while leaving room for sensing, interaction, and future expansion.
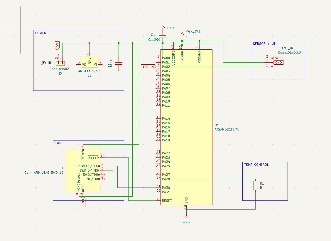
Block Organization — Functional Separation¶
The schematic was organized into clearly defined functional sections:
- Power
- MCU Core
- Sensor + UI
- Heater Control
- SWD Programming
This step improved understanding of system structure and relationships between subsystems, even before introducing labels.

Early Schematic Exploration¶
The design of initial schematic layout focusing on grouping components into functional areas without yet using labels.
At this stage:
- components were placed in blocks (Power, MCU, Sensors, SWD)
- connections were made using direct wires
- pin mapping was still being validated
This helped establish the overall system architecture before refining readability.

Schematic Redesign — Clean Architecture with Labels¶
After validating structure, the schematic was cleaned using labels to reduce visual complexity and improve clarity.
Key improvements:
- replaced long wires with net labels
- clearer signal naming (ADC_IN, SERCOM, SWD, etc.)
- improved readability and debugging

MCU Pin Mapping — Datasheet Alignment¶
The ATSAMD21E17A datasheet was used to correctly assign functions to each pin.
Key decisions:
- analog pins mapped for sensor inputs
- SWD pins (PA30, PA31, RESET) reserved for programming
- PWM-capable pins identified for heater control
- unused pins left available for expansion

Power Architecture — Correct Supply Design¶
The power section was redesigned based on the MCU datasheet recommendations.
Key elements:
- 5V input → AMS1117 regulator → 3.3V rail
- separation of:
- VDDIN
- VDDANA
- VDDCORE
- inclusion of decoupling capacitors

Reference:

PCB Layout — Component Placement¶
After validating the schematic, the PCB layout was generated.
Placement strategy:
- MCU centered for balanced routing
- SWD header accessible
- power section grouped
- connectors placed along edges

PCB Routing — Connection Planning¶
The ratsnest view was used to understand all electrical connections before routing.
This allowed:
- planning routing paths
- identifying congestion areas
- reducing unnecessary crossings

PCB Routing — Trace Design¶
Traces were manually routed considering fabrication constraints.
Key decisions:
- trace width increased to 0.4 mm for milling
- minimized crossings for single-layer board
- kept traces short and direct
- simplified routing where possible

The final design successfully passed DRC and all nets were correctly assigned (powered and grounded as expected).
After defining parameters like trace width and clearances, DRC initially reported a large number of violations.
At first this seemed like routing issues, but after reviewing the errors with Dani, the root cause was actually the footprint definition of the SAMD21.
The original footprint had pad dimensions and clearances that were too tight for milling, which caused had to be corrected in the following workflow for future reference:
Pad sizes were slightly adjusted:

Same parameters for all pins:

Apply for horizontal and vertical pins:

This is final footprint with adjustment:

Jumper for RESET — Constraint Resolution¶
Due to routing limitations in a single-layer board, it was not possible to complete all connections cleanly without crossings.
To resolve this, a jumper (JP1) was introduced for the RESET line:
- allowed signal to “jump” over other traces
- avoided the need for vias or a second layer
- kept the design millable with the SRM-20

Final Checks Before Fabrication¶
Before exporting for fabrication:
- DRC passed with no critical errors
- all nets verified (VCC, GND, signals)
- footprint adjustments validated
- jumper logic confirmed
- board outline finalized

At this stage, the design was considered frozen and ready for fabrication and the 3D image.

Reflection¶
This phase highlighted an important lesson:
Designing for electronics is not only about schematic correctness, but about fabrication constraints.
In particular:
- footprints must match the manufacturing process
- milling imposes stricter limits than PCB fabrication
- routing strategy is deeply tied to tool capabilities
This was a key step toward understanding the full pipeline:
design → rules → fabrication → constraints → redesign
Reflection¶
This assignment marked the transition from conceptual electronics to manufacturable hardware.
Key learnings:
- early messy schematics are useful for thinking
- labels are essential for clarity and scaling
- datasheet-driven design avoids errors
- PCB design is constrained by fabrication tools
- simplifying early improves success rate
ASFALT Integration¶
This board represents the first working architecture of the ASFALT controller:
- inputs → sensor connectors (thermistor / potentiometer)
- processing → SAMD21 microcontroller
- outputs → PWM-ready pins for heater control
- programming → SWD interface
- expansion → SERCOM communication
This establishes the core control loop:
sensor → MCU → control → actuator (heater)
References¶
The development of the ASFALT controller electronics builds on a combination of Fab Academy knowledge, research on edge intelligence, and open tools developed within the Fab Lab network.
Key references include:
- Eric Pan – Fab Academy lecture on embodied AI and edge computing, which introduced the concept of computation as a physically embedded system operating close to sensors and actuators.
- Edge Impulse documentation and research papers on Edge AI, describing how machine learning models can run directly on microcontrollers and other constrained devices.
- Quentin Bolsee – SAMD development board documentation used as a reference for structuring the minimal circuit required to run an ATSAMD21 microcontroller and establish SWD programming.
- SVG-PCB design environment developed by Leo McElroy and Quentin Bolsee, explored as a workflow that links code and PCB design.
https://pcb.fabcloud.io/#/home - Fab Lab inventory (FabCloud) used for selecting components compatible with Fab Lab PCB milling workflows.
- RAGLAB repository used as a searchable internal knowledge base for Fab Academy electronics examples and design patterns.
Use of AI tools¶
Artificial intelligence tools were used during this week primarily as learning assistants, research aids, and documentation helpers.
An attempt was made to run the Mistral model locally within the RAGLAB environment in order to build a retrieval-augmented knowledge base using Fab Academy documentation and project material. This setup was not completed successfully because the computer crashed during model loading and indexing.
As a result, ChatGPT was used to assist with:
- interpreting Fab Academy electronics references
- exploring PCB design workflows
- structuring weekly documentation
- generating example prompts for experimentation with design tools
- discussing architectural approaches for the ASFALT controller electronics
Examples of prompts used during the week include:
Explain how to design a simple microcontroller board using SVG-PCB and how the generated design could later be recreated in KiCad.
Review Fab Lab inventory and recommend microcontroller options suitable for a smart heating controller with future expansion.
Explain how embodied AI and edge computing concepts apply to a microcontroller-based cooking tool such as ASFALT.
Guide the process of creating a minimal SAMD21 microcontroller board in KiCad including power regulation, decoupling capacitors, and SWD programming connections.
AI was used as a supporting tool for exploration and documentation, while the actual circuit design decisions and schematic development were carried out manually in KiCad.