Electronics production

Group assignment
Fabio has a nice description of our PCB milling machine on its website.
3D printed board
As an electrical engineer, I make PCB for more than 20 years.
I started using chemical etching. 10 years ago, my department acquired a PCB milling machine.
With this experience, I decided to try something new: 3D printed PCB.
I saw several videos of people using a 3D-printer to make PCBs.
I decide to try a method using copper foil tape on 3D print board.
Design procedure
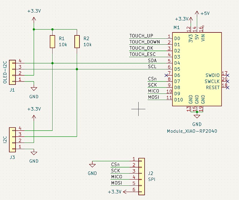
First step is to design the PCB. I used KiCAD to make a simple board, inspired by the QPAD:


Next, use File/Plot... to export the PCB as a svg file:

- Uncheck Plot drawing sheet, we don't need it
- Select Actual Size for Drill marks, to have the correct size for the holes
- Click on Plot