Week 6: Electronics Design
Note: My English writing skills are limited. For this documentation, I have used AI assistance for parts of the translation.
Date: February 25 - March 4, 2026 Status: ✅ Complete
What I Did This Week
This week I learned electronics design. I simulated a circuit and designed a PCB using EDA software.
Tools I used: - Falstad — Circuit simulation (web tool) - KiCad — Schematic and PCB design
📋 Assignment
Group Assignment
✅ Use test equipment to observe how a microcontroller works
Individual Assignment
✅ Simulate a circuit ✅ Design a microcontroller board using EDA software
🔬 Group Assignment: Logic Analyzer
Our lab used a Saleae Logic 8 Pro logic analyzer to observe the operation of a microcontroller circuit board.
Setup: - Channel 0 → SDA line - Channel 1 → SCL line - USB connection from analyzer to PC
Procedure: 1. Opened Saleae Logic 2 software 2. Started signal capture 3. Powered on the microcontroller 4. Recorded the I2C communication signals between the microcontroller and its peripherals
We could see the SDA and SCL signals on the screen. This showed how the microcontroller sends data using the I2C protocol.
💻 Individual Assignment 1: Circuit Simulation
I used Falstad Circuit Simulator to simulate the LED circuit from Week 4.
Tool: Falstad (free web tool, no install needed)
Circuit
I built a simple LED circuit:
3.3V → R1 (1kΩ) → LED → GND
This is the same circuit I made on a breadboard in Week 4.
Step 1: Build and Run the Circuit
I placed a voltage source (3.3V), a resistor (1kΩ), and an LED. Then I clicked RUN / Stop to start the simulation.
The yellow dots show the current flowing through the circuit. The LED lit up.
LED circuit running in Falstad
Step 2: Check the Values
I clicked on the LED to see the simulation data.
LED values shown by Falstad
Results:
| Item | Value |
|---|---|
| LED voltage (Vd) | 1.612 V |
| Current (I) | 1.688 mA |
| Power (P) | 2.721 mW |
| Resistor voltage | 1.688 V (= 3.3V − 1.612V) |
What I Learned
I first tried a 10kΩ resistor. The LED did not light up. The current was too small (0.13 mA). I changed it to 1kΩ. The LED lit up at 1.688 mA. This matches the Week 4 circuit.
Simulation is useful. I can test values before building the real circuit.
🖥️ Individual Assignment 2: PCB Design with KiCad
I designed an embedded microcontroller board based on the Week 4 circuit. The board uses a Seeed XIAO SAMD21 as the MCU. It has a tactile switch and an LED.
All parts (resistor, LED, switch) are from the Fab Lab inventory.
Board name: Test Board MCU: Seeed XIAO SAMD21 (represented by two 7-pin headers)
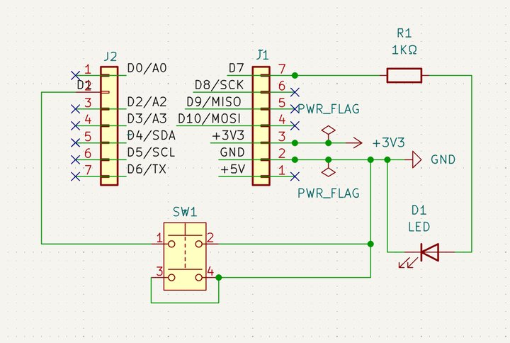
Step 1: Draw the Schematic
I opened KiCad and drew the schematic.
Components:
| Reference | Part | Value |
|---|---|---|
| J1, J2 | PinHeader_1x07 | XIAO SAMD21 (left/right pins) |
| SW1 | Tactile switch | Button |
| R1 | Resistor | 1KΩ |
| D1 | LED | Red |
The XIAO SAMD21 does not have an official KiCad symbol. So I used two 7-pin headers (J1 and J2) to show the left and right pin rows of the XIAO board.
Early stage — components placed, before wiring
I connected the pins with net labels:
- D1 label → J2 pin 2 (D1 on XIAO) → SW1 pin 1
- D7 label → J1 pin 7 (D7 on XIAO) → R1 → LED anode
- GND and +3V3 power symbols connected to each component
Completed schematic
Circuit logic:
- Button (SW1) connects D1 to GND. XIAO uses INPUT_PULLUP mode.
- D7 drives current through R1 (1KΩ) and LED to GND.
- This is the same circuit I tested in Week 4.
Step 2: ERC (Electrical Rules Check)
I ran the ERC to check for errors.
Two warnings found
Warnings I fixed:
| Warning | Cause | Fix |
|---|---|---|
| 5V and GND on same net | Wrong label on J1 pin | Corrected the label |
| No-connect flag on connected pin | Extra X mark on D1 pin |
Deleted the X mark |
After fixing, the ERC showed Errors: 0 / Warnings: 0.
Step 3: Assign Footprints
I assigned THT (through-hole) footprints to each symbol.
| Symbol | Footprint |
|---|---|
| J1, J2 | Connector_PinHeader_2.54mm:PinHeader_1x07_P2.54mm_Vertical |
| SW1 | Button_Switch_THT:SW_PUSH_6mm_H5mm |
| R1 | Resistor_THT:R_Axial_DIN0207_L6.3mm_D2.5mm_P7.62mm_Horizontal |
| D1 | LED_THT:LED_D3.0mm |
Step 4: PCB Layout
I opened the PCB Editor and placed the components.
Board settings:
| Setting | Value |
|---|---|
| Track width | 0.5 mm |
| Clearance | 0.5 mm |
| Board size | ~100 × 80 mm |
| Mounting holes | MountingHole_3.2mm_M3 × 4 |
| Copper fill | GND (F.Cu) |
I set the pin header spacing to 11.4 mm between J1 and J2. This matches the actual XIAO SAMD21 board width.
PCB layout with GND copper fill
Step 5: DRC (Design Rules Check)
I ran the DRC to check the PCB.
DRC result — Errors: 0, Warnings: 0
The board passed with no errors.
Step 6: 3D View
I checked the 3D view to see the component placement.
3D view of the finished board
Note about component side:
All components are THT (through-hole). I plan to mount them from the back side of the board. So I designed all PCB patterns in mirror image (left-right flipped).
The 3D view shows components on the front (pattern) side. But in real use: - Components go in from the back side - Pins come through the holes to the front (pattern) side - Soldering is done on the front side
This is a common approach when making single-sided PCBs with a milling machine at a Fab Lab.
📦 Design Files
All files are in docs/files/week06/Test_Board/.
| File | Description |
|---|---|
| Test_Board.kicad_pro | KiCad project file |
| Test_Board.kicad_sch | Schematic |
| Test_Board.kicad_pcb | PCB layout |
🔗 Connection to Final Project
This week helps my Smart Reptile Habitat System project:
- PCB design skills → Design a custom sensor control board
- EDA workflow → I can add temperature, humidity, and UV sensors in the future
- KiCad practice → Useful for Week 8 (Electronics Production)
🔧 Problems and Solutions
Problem 1: XIAO SAMD21 symbol not in KiCad library
What Happened: I could not find the XIAO SAMD21 symbol in KiCad's standard library.
How I Solved It:
I used two Conn_01x07 pin headers (J1 and J2) instead. Each header represents one row of the XIAO's 7 pins. I added net labels for each pin name (D0, D1, D7, GND, 3V3, etc.).
What I Learned: In KiCad, pin headers are a simple way to show modules that don't have official symbols.
Problem 2: ERC warnings after wiring
What Happened: The ERC showed two warnings — a 5V/GND label error and a no-connect flag on a wired pin.
How I Solved It: I corrected the wrong label and deleted the extra no-connect mark.
What I Learned: Always run ERC after wiring. Small mistakes like wrong labels are easy to miss but quick to fix.
⏱️ Time Management
| Activity | Time Spent |
|---|---|
| Group test equipment work | 1 hour |
| KiCad schematic | 1.5 hours |
| KiCad PCB layout | 1.5 hours |
| Documentation | 1 hour |
| Total | 5 hours |
✅ Evaluation Checklist
Group Assignment
- [x] Used test equipment (Saleae Logic 8 Pro)
- [x] Observed I2C signals (SDA/SCL)
- [x] Results on group work page
Individual Assignment
- [x] Circuit simulation (Falstad)
- [x] KiCad schematic completed
- [x] Footprints assigned
- [x] PCB layout completed
- [x] DRC passed (Errors: 0)
- [x] 3D view confirmed
Documentation
- [x] Screenshots included
- [x] Design files in repository
- [x] Images compressed (under 500KB)
💭 Reflection
What Went Well
KiCad was easier than I expected. Using pin headers for the XIAO was a smart solution. The DRC passed on the first try after fixing the ERC warnings.
What I'd Do Differently
I want to make the board smaller next time. The current layout has a lot of empty space.
Lessons Learned
- EDA tools make it easy to check for errors before manufacturing.
- Net labels are very useful for keeping schematics clean.
- Always run ERC and DRC before finishing.
For Next Week — Computer-Controlled Machining
- Learn about CNC toolpaths and feeds/speeds
- Plan what to machine for the final project
📚 References
Last updated: March 4, 2026