9. Input Devices¶
- Group assignment:
- Probe an input device(s)’s analog levels and digital signals (As a minimum, you should demonstrate the use of a multimeter and an oscilloscope.)
-
Document your work on the group work page and reflect on your individual page what you learned
-
Individual assignment:
- Measure something: add a sensor to a microcontroller board that you have designed and read it.
Group Assignment:¶
Individual Assignment¶
I am planning to develop a motor torque based communication system.
I hope I could find the way to use motor as a sensor by it’s reaction torque during this FabAcademy Class.
Before that information, I could imagine one method that installing a strain gage on to the surface of motor arm with bending detection bridge circuit.
Strain type sensor¶
Knowing my intention, my instructor Kae kindly prepared the following gage sensor and amplifier board.
Strain gage sensor with 120Ω
Amplifier board (Akizuki)
In order to make Bridge Circuit, two of 120Ω Strain Gage and two of 120Ω Register are needed to be prepared.
Set strain gage for soldering


Place vinal tubes to cover the soldering

Soldering lines to pin set


I made a both sided gages set with lines and pin.
Made a Bridge Circuit for bending strain oriented setting.
Potentiometer¶
As a first spiral, I worked for Potentiometer connection with my development Board which I made in week08.
New Board making for Potentiometer in KiCAD¶

B10K Potentiometer measurement size
Outside Diameter of cylinder 16.5mm
Pin Pitch 5.0mm
Since the potentiometer pin position is higher than the cylindrical part at the bottom, I decided to make a hole for cylindrical part for soldering fixation.
Make a hole with the center from the center pin at the distance of 13.25mm
16.5/2 + 5 (pin distance from case edge) = 13.25mm
With above measurement result, I designed additional part in my previous Development Board.
Failed to copy Project folder from previous Project¶
I asked Copilot the way to copy a project for further modification, and got the instruction to make a copy in Windows Explore level not in KiCad application window. Copy four files “.project”, “.board”, “.schematic”, and “.prl” then change names for new projects’.
Here under highlighted files are the copied files from previous Project.
I changed the names of these files in new folder.
As a result, this setting did not work between Schematics window and PCB design window. The “Update PCB from Schematics” icon is not active or not found in the menu with above procedure.
Succeeded way to copy previous KiCad project¶
This method was suggested by my instructor Kae Nagano.
1. Open KiCad and make a “New Project” from File menu.

2. Name new project in the folder you want to make the project.

3. Open the folder which is named as your New Project name.
You will find new 3 files in there.

4. Copy same file extension files from your previous Project (see below highlighted files) into this folder.

5. Change the previous files’ name into your new project files.

Changed previous files name into new files name by adding “_” into new filles name to avoid conflict.
-
Erase name changed New Files.

Then Previous Project was actively copied as a New Project.
-
Check by opening the New Project file if there is link between Schematics and PCB drawing window.

Especially check if the “Update PCB from Schematics icon” exist.
There seems no difference between my failed method (lectured by copilot) and the way succeeded one in terms of file treatment.
Is it because of “.prl” file in failed method?
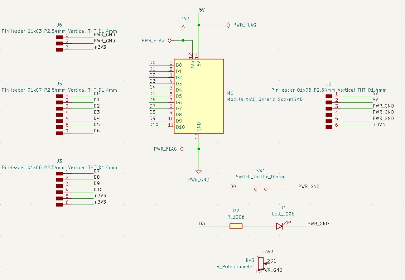
KiCAD Schematic¶
Press “A” key to find “Potentiometer” device.
Device: Potentiometer
Value: 10k
Field: B10K
In Footprint Chooser window, Choose following device which seems close to what I have this time (suggested by Chat GTP);
Schematic : R_potentiometer
Footprint : Potentiometer_THT:Potentiometer_Piher_PC-16_Single_Vertical
Pulled this device into my Schematics.
Claim each pin assignment of the Potentiometer.
Arrange line connection in PCB Drawing window.
Somehow, the “PWR_GND” line from the Potentiometer to the Switch cannot be drown as thick line…
Then, I decided to swap the assignment of Pin1 and Pin3 of Potentiometer which must not be a problem just signal direction (plus and minus) must be shown opposite.
Here under modified line connection solved the line thickness from Potentiometer to “PWR_GND pin”.
Modified Schematics is here.
Since, I was planning to make a hole for the Cylindrical part of Potentiometer, I measure the points to make the circle for the Cylinder.
Place a Circle to Make a hole with the center from the center pin at the distance of 13.25mm
16.5/2 + 5 (pin distance from case edge) = 13.25mm
Draw the circle diameter as 17.0mm
Then, draw the “+3V3” line not to touch the circle(hole).
Actual Board cutting and input signal operation test will be done in week10 with board design modification.
Pre-trial with the parts before cutting the Board¶
Since I could not have time to cut the board this week, I did quick trial with cable connection with the Development Board I cut in week08.
Potentiometer signal was observed in the Arduino Monitor.
Arduino Code for Analog input test with potentiometer¶
int anavalue = 0;
void setup() {
// put your main code here, to run repeatedly:
pinMode(A1,INPUT);
// put your setup code here, to run once:
Serial.begin(9600);
}
void loop() {
// put your main code here, to run repeatedly:
anavalue = analogRead(A1);
Serial.print("input value:");
Serial.println(anavalue);
delay(100);
}
Learning point in this week¶
-
I did not think well about the usage of my board and the pin order is not well designed for this input (three pins from the Potentiometer are not well designed to connect in the same pin set). I decided to to place the Potentiometer in the same pin set to avoid miss connection.
-
In order to solder led light or diode, it is important to check the Diode currency direction (which pin should be placed ground side) with Multimeter in Diode measurement mode before soldering them.
Files¶
I didn’t make Mods design this week, since I decided to modify this board for output device usage in week10.