2. Computer Aided design¶
We had a great lecture from Sophia Brueckner and Kenny Cheung about Computer-Aided Design.

Especially Sophia’s lecture was very intrigued by her speculative design examples and lots of examples how each CAD function are useful.
Assignments and Assessment this week¶
Computer-Aided Design¶
- Model (raster, vector, 2D, 3D, render, animate, simulate, …) a possible final project, compress your images and videos, and post a description with your design files on your class page
Learning outcomes¶
- Evaluate and select 2D and 3D software
- Demonstrate and describe processes used in modelling with 2D and 3D softwares
- Demonstrate image and video compression
Have you answered these questions?¶
- Modelled experimental objects/part of a possible final project in 2D and/or 3D software
- Shown how you did it with words/images/screenshots
- Documented how you compressed your image and video files
- Included your original design files
Trial this week¶
This week, I am going to experience raster type 2D, vector type 2D soft, solid based 3D software, and mesh based 3D software by designing a part for my Final Project.
Experiencing Gimp (raster type 2D)¶
Installation of Gimp¶
Search Gimp.
Visit Gimp site, and download it.
In my case, I chose orange color button “Download GIMP 3.0.8 for x86,x86_64 and ARM64 directly”.
When the download is completed, you will see this.
Then, click “Install” button.
It will extract files for installation.
You will see below when installation completed.
I don’t recommend to open a picture file from “Open menu” from the File pulldown menu since you will not see the image in the file to choose.
I do recommend to pick the image you want to work by Windows Explore with image information for easy choosing.
Drag-and-Drop the image file into the Gimp window.
I explored with filtering function in the “Filter” menu.
For example, If I choose “cartoon” function,,,,
The image became like this with the “Cartoon” function.
“Grayscale” effect can be selected from “Image” pulldown menu.
The result of “Grayscale” effect is as follows.
What about “Noise” filter?
Choosing “Hurl” will make below result in Noise filter.
Experiencing InkScape (vector type 2D)¶
Open InkScape, then better to zoom page for visibility.
Write letters with Text
Choose arrow at the top left corner.
Now the chosen object is ready to size change or aspect ratio change.
Text size and aspect ratio has changed.
Text color can be changed with the “Fill and Stroke” window at the right side upper area.
Click “Fill and Stroke” window.
If you Click you can control the filling color.
Change color
Picture selection is recommended by searching with the Windows Explore¶
I recommend you choose the picture via Windows Explore so that you can see the content of the picture to find the one you would like to use.
Drag-and-drop the picture file you chose into the inkScape window, then you see the “image import type” window to confirm the import setting.
In this case, “Embed”, “Image DPI From file”, “auto Image rendering Mode” was chosen.
With Control Key + Drag the edge of picture, you can change the size by keeping the original ratio (lateral and vertical) of picture.
Making Mask set of text and picture¶
Put text on the top of picture.
You need to change the order of layer at the right side window.
The list at the top is the top of the layer in the appearance.
Now, select Mask -> Set Mask from the “object” pull down.
Mask Set was done.
Experiencing Fusion (solid based 3D CAD)¶
Installation of Fusion 360¶
Setting up Fusion Modeling principle¶
When you open Fusion, you will be asked to define the model that you are going to work as following message.
-
Part Design
-
Assembly Design
-
Hybrid Design
-
Drawing
-
Electronics Design
-
Electronics Library
If you have been a Fusion user, you may be surprised at User Interface change of Fusion recently. I am actually that kind of person. For those who already a Fusion person, I recommend you choose following setting to start.
It is called “Hybrid Design”, and the User Interface is almost similar to the previous version of Fusion360.
- Hybrid Design
“Hybrid Design” setting provides similar like User Interface as previous version of Fusion.¶
Learning of New function in Fusion by drawing my Final Project’s parts¶
Assembly¶
This function must be useful for the structure explanation and the way to assemble each parts, and function of parts such as motors and linkage.
Import motor for small scale model making¶
Visit CAD data sharing community page such as “GRABCAD”.

It may require your registration, then make your account there.
Type what you want to search in the search window.
In my case, I searched “MG-996R” motor.
Pick one from the lists which has “.f3d(Fusion file)” or “step” type file, and download it.
Confirm files that you downloaded.
Normally downloaded file is zip type compressed file, so that you need to extract them first.
Select folder you want to extract them, then extract.
Open the file from Fusion clicking the “Open from my computer” button.
Pick the file such as “.f3d(Fusion file)” or “step file”.
In this case, I pick Servo-MG996G.f3d file.
The motor file was imported in Fusion.
Start Drawing from Sketch¶
I strongly recommend to start by making “Component” for each part drawing in Fusion drawing.
To make a component with “Hybrid Design” setting, you need to right click the top model, and you will see “New Component” in the menu list.
Then select it, and input the name of the Component you are going to work.
Input “Component Name” and press OK.
In this case “Motor Base” was named.
New Component “Motor Base” was made.
Next,
Setting parameters for Parametric Design.
Select “fx Change Parameters” in the menu of “Modify”.
Parameter window was opened, then click “+” to add User Parameter.
Input “Name” of the parameter, Unit “mm” in “Add User Parameter” window.
Input concrete value into “Expression”.
In this case “100” was input.
Continue inputting other parameters as User Parameter.
Here I set parameters set for fist model base.
Now you are ready to proceed designing from sketch.
Select “Create Sketch” from “Create” menu.
It is recommended to make “Sketch” under the selected Component to prevent from getting mess.
Design Sketch with parameters by typing the parameter letter instead of typing actual number for the value, and select from the list you have made.
Choose value from Parameter list by typing the name of parameter.
Here you see values set by parameter.
Next,
Extrude for thickness design.
Extruding with the parameter named “Motor_Plate_Thickness” which I set as 18mm.
Extrude was done.
Now, Insert other part “Motor” by “Assemble Insert Component” menu.
Select “Component name” from the list that you got.
In this case “Servo-MG 996R” is selected.
Inserted the other part “Servo Motor”.
I wanted to insert Motor with the motor rotational center located at the center of the “Motor Base”. Having Motor rotational center being off-set from the Motor Center, I decided to set each center in each model.
For Motor Base, I used “Mid-Plane” drawing function of the “Construct” menu.
Sharing Project with other people¶
For those who need to work together the same design file with other members, the file can be shared and able to be modified each other by sharing the Project.
First, you make a “New Project” at left top ALL PROJECT part.
Copy your Design file into “Project” you want to share with other member¶
Choose the design you want to share with other member, and select “copy”.
Then, choose destination Project which you will share with other member from the “Copy to” list.
Press “Copy” button at right bottom of the window.
Add other members to your “Project” to work with¶
Click “Earth” like mark to “Open on the Web” for setting access control to the “Project”.
By Opening the Fusion Web page, you will see below like page.
Click 2nd from left menu tag named like “member and right”.
When you click the 2nd tag, you will see below like setting.
Add the E-mail address of the person who you want to give the right to edit or share the data only.
Then, click the “create new” button.
Choose the level of right you want to give to the person for example “edit” in this case.
Then, click “Complete” button to save the setting.
Confirm the setting you made for “Project” sharing.
Since, I am tackling my Final Project as my company’s project, I am drawing Final Project’s part by using Fusion in my NDA folder(only accessible to limited person).
Experiencing Blender (mesh based 3D CAD)¶
User Interface text size up¶
For those who cannot see small texts, following setting makes good User Interface by setting text size larger.
Select Edit -> Preferences at the top pulldown menu.
Then, select “Interface” at the top of menu.
Change “Resolution Scale” setting higher from 1.00 which was set as a default.
Here under is the default UI text size with Resolution Scale set as “1.0”.
I changed Resolution Scale as “1.2” then got below UI text size.
Getting Add-on soft “Screencast Keys”¶
Watching Rico’s basic Blender lecture, I thought it is very useful to show “Screencast Keys” in the working window how I click the keys and mouse button. Then, I tried to get the Add-on soft into Blender.
Copilot guided me to get the Add-on soft from below address.
Screencast Keys
Click “download” letter at the bottom of right side.
A “zip file” was downloaded in PC.
Don’t extract the Zip FIle, since Blender Add-on setting is designed to work with “zip file”. Keep it as Zip File condition.
Open “Preferences” from Edit pulldown menu.
Select “Add-on” in the left side row.
Click “Install from Disk” which appears by clicking “v” button at left top corner of the window.
Find the downloaded Add-on file “add-on-screencast-keys-****.zip”
Choose the Add-on zip file and click “Install from Disk” button.
COnfirm “Add-ons” list so that “Screencast Keys” is checked.
Grab the left edge of the working window to open the tabs and check if the “Screencast Keys” tab exists.
Check the box at the top of “Screencast Key” tab so that “mouse” shape will appear at the left bottom corner.
Change “Font Size” such as 50 and “Mouse Size” such as 140 so that you can see easily in the working window.
Explore how Blender works¶
Thanks to Rico, we got Blender Basic Tutorial video this year.
I decided to follow it step by step.
There are 4 windows in Blender display.
* Modeling Window
-
Windows Explore in Blender
-
Properties Window
-
Auxiliary WIndow
To add new shape design, “Shift + A” Key to activate “Add” list.
Type “Cylinder” to find the “Cylinder” format.
“G” & “Z” key to Grab and move “Z” direction and control the position by mouse
“S” & “Y” key to Scale change for “Y” direction and control the size by mouse
To set actual drawing size, select “Scene” at Properties window.
Set “Units” at “Unit Scale” as “0.001” and select “Millimeters” at the “Length”.
Both “Viewport Overlays” setting is recommended by setting “Scale” as “0.001”.
Set actual size you want for the selected model at “Item” tab in the right wall.
In this case set “X=10mm”, “Y=10mm”, “Z=10mm”
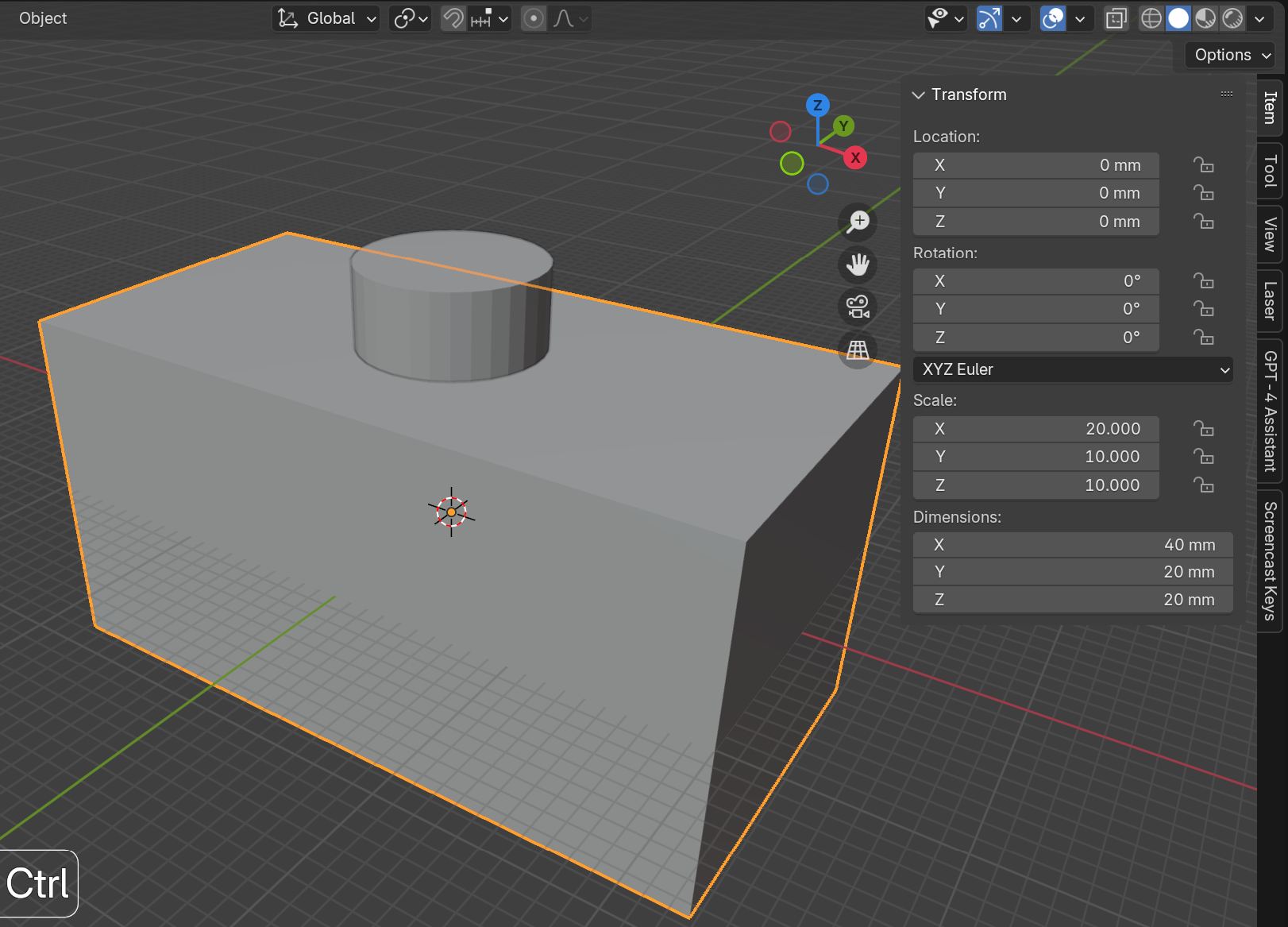
For example, select “Cube” at the list of Explore on the right top, and change the “Dimensions” from “20mm” to “40mm”, then the model shape will be modified as follows.
Dimension X=20mm

Dimension X=40mm
Now, let me make the two models combine into one model.
Open “modifiers” window at the “Preferences” in the right side.
Add Modifier button to press
Select “Generate” -> “Boolean”
Choose “Union” in the “Add Modifier” window to combine the models.
Select the other model with the dropper icon to combine.
You will see the texture change at the combined other body part.
This is because it was doubled in the same position, and this texture disappears by “closing the eye” of the old “cylinder” model in the Explore list.
In this condition, the model is not really combined as one model.
If you move the “Cube” model by “G” key, the “Cylinder” model is not moving.
Apply “Union” Boolean by selecting the “Apply” from the menu.
Confirm if the models are combined by moving the model.
You see original cylinder and combined model now.
Original cylinder model is still visible in the Explore window.
Let me close the eye mark of original cylinder on the list.
Then, you can see there is no more strange texture on the cylinder part any more.
Now, add another shape from “Mesh” -> “UV Sphere”.
Scale up the “UV Sphere” with “S” key and mouse.
Then, select the “Cube” as the object to modify and choose modifier window.
This time, let me remove the “UV Sphere” part from the “Cube”.
So, choose “Difference” button in the “Modifier” window, and pick the “UV Sphere” model with dropper icon by mouse control.
“UV Sphere” with Difference button was picked.
Now, you close the eye at the Explore list of “Sphere”.
The, you will see the result of Difference Boolean by “UV Sphere”.
Here is the result.
