6. Electronics design¶
Unit description¶
Task: Electronics Design
* Group assignment:
* Use the test equipment in your lab to observe the operation of a microcontroller circuit board (as a minimum, you should demonstrate the use of a logic analyzer)
* Document your work on the group work page and reflect what you learned on your individual page
- Individual assignment:
- Use an EDA tool to design a development board that uses parts from the inventory to interact and communicate with an embedded microcontroller
Learning outcomes¶
-
Select and use software for circuit board design¶
-
Demonstrate workflows used in circuit board design¶
Introduction from Neil and other instructors’ chat information in the class;¶
LED Series Resistor Calculator
Build you next circuit with AI
—> Go to Group Work¶
Planning of this week¶
- Use XIAO ESP36C3
- Prepare a universal PCB to work with
Circuit making in Wokwi¶
Setting up my First Wokwi model by referencing Neil’s example circuit.
Since I have XIAO ESP32-C3, I chose same one in KiCad model as the PC Board.
Copy and Paste Neil’s Arduino code into Wokwi model with XIAO ESP32-C3.
Collect parts for the model.
Setting up the model and confirming the function of circuit by pressing the button to light the LED.
KiCad Installation¶
Visit “KiCad” site.
Installation of KiCad
Setting up my First KiCad.

Configure KiCad Setting Path “Start with default settings”
Ignore “Opt In” and click “Decline” this time.
Open KiCad.
Make a Project.
In this case, I named “week06_XIAO”.
Then click “Plugin and Content Manager” icon.
Find “KiCad FabLib” in the list (almost at the bottom) and install it.
Installing process
Choose “Copy default global library table(recommended)” and press “OK”.
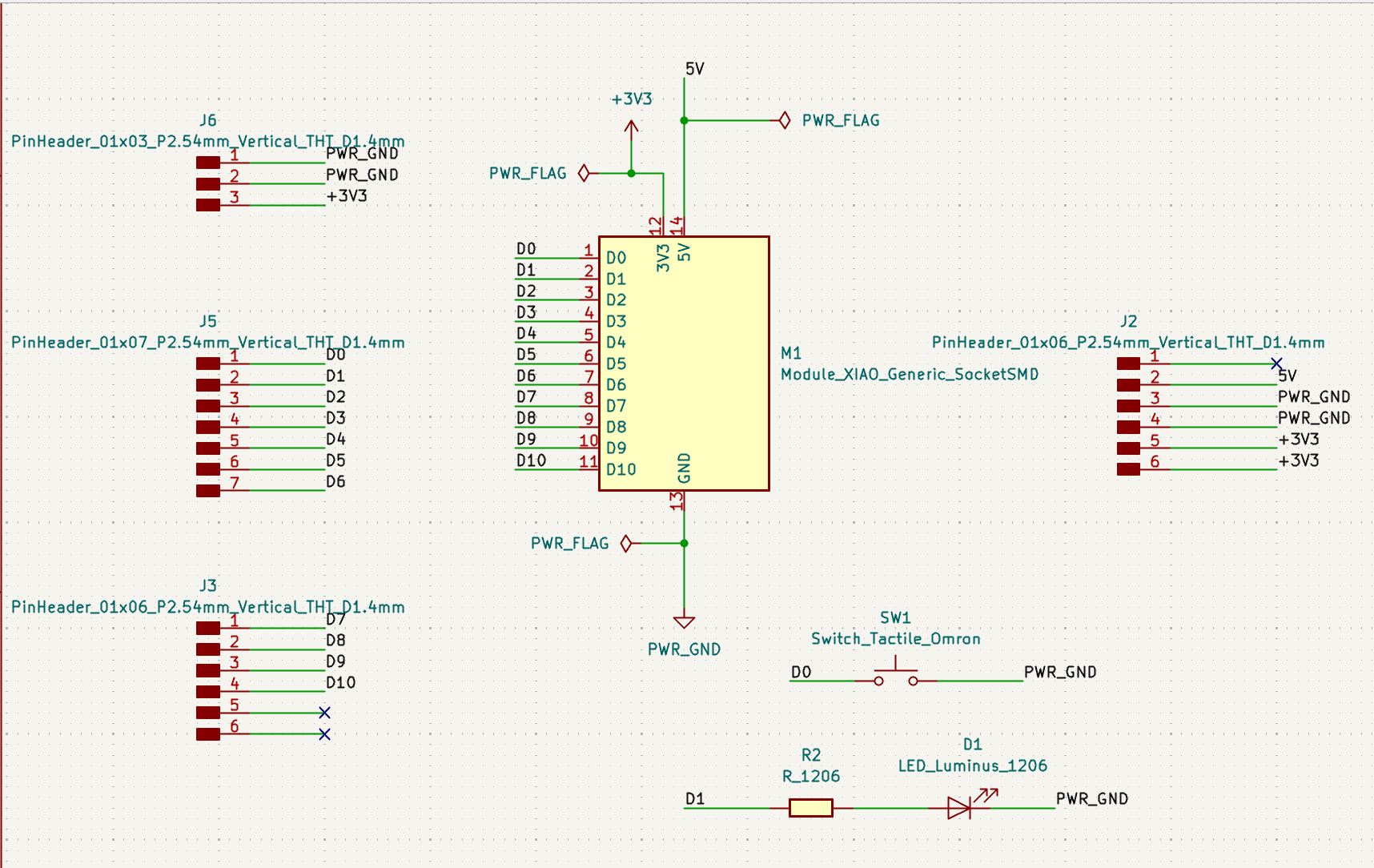
Choose “Schematic Editor” icon to open Schematic Editor.
Since I have XIAO ESP32-C3, I chose same one in KiCad model as the PC Board.
As a practice, I tried to set the circuit which I studied in week04.
Click “A” key to open the symbol (parts) list.
Type “fab Xiao” to find the XIAO related PCB parts list.
When you find parts, it is better to type “fab” and the parts name.
Type “fab pin” to choose relevant “pin”.
Type “fab switch” to choose switch part.
Type “fab resister” to choose relevant resister.
Type “fab power flag”
Type “GND”
Type “3V3”
In stead of directly connecting the lines, line could be connected indirectly by declaring the name at the pin.
In this case, “D3” was named at the pin position then it can be connected to the line where has same “D3” name.
No.4 pin was named “D3”.
After connecting all pins, you need to check if all lines are connected without error by the “Electrical Rules Checker”.
All lines’ were connected, and being checked by “Electrical Rules Checker”.
All connections were checked with no error.
Next, move on to the “PCB Editor” window, and place the model into some place.
Zoom up the model.
Click “3D Viewer” and you can see the 3D view of this model.

Arrange parts position so that lines has less crossing points.
Open Board Setup and you will see the default set up as follows;
Modify each value as relevant as follows;
Set Net Classes as relevant value following my instructor’s advice.
Declare which line should be set as Power Line.
Select copper cutting layer as “F.Cu” for designing the line connection path.
Design connection path so that there is no crossing points.
You can turn the part orientation if connection is difficult without crossing.
Checked the Electric Rule again, and had no error.
Integrate description as “PWR_GND”.
After connecting all lines with “F.Cu” layer, now you design the outline of the development board by selecting “Edge.Cuts” layer.
Edge.Cut done

Indicate Board Edge size, and checked “Design Rules Checker”.
Several errors occurred.
Several Errors are found.
Check the lines by double clicking each lines, and erased some doubled lines.
All errors are gone, but still warnings exists.
Still yellow arrows are indicated as follows;
My instructor found that the right side pin direction is strange, and notice the strange name of LED “LED_LUMINUS_1206”.
Therefore, I decided to change this LED part with “Change Symbols”.
Select normal “LED_1206”.
Changed selected symbol
The connection design got smoother and the warnings are now gone.
3D Viewer’s view

After this Development Board design, I decided to modify this for Week08 Electrics Product.
Detail of the modification is written in week08.
The next step focusing my Final Project¶
I would like to think about designing following circuit for the next step.
* Function
* Servo
to realize following function with KiCad format?controle servo motor angle following the angle (volume switch), and light red LED while operating. controle servo zero angle when the button switch was pressed., and light blue LED.
Files¶
Files are also saved in week08 Files.