THIS
IS
PAK.
PAK is a handheld 'dumb' device designed to restore intentionality and satisfaction to our every day devices. In an age of multitasking, this device does the opposite: it is a modular host where every application lives on its own physical cartridge.

The concept is simple: One app equals one cartridge. If you want to take notes, you insert the Notes cartridge. If you want to take a photo, you swap it for the Camera module. The device reintroduces the tactile joy of physical media (the satisfying click of a cartridge) and the deliberate act of powering something up and using it with your full attention. No notifications, no distractions. Just the satisfying tactile experience of a device that does one thing at a time, intentionally.


CARTRIDGES
Each cartridge is its own application, and development on each is tracked independently on top of the system software that runs the PAK's "operating system". In order of development, we have:
SPIRAL 0: PLANNING
COMPLETED: FEBRUARY 5th
The first half of Fab Academy was spent prototyping small parts and individual mechanisms of the PAK. You can see what I focused on in each week below.
In the months leading up to Fab Academy, words from one of my first meetings with my mentor Jorge at ESAN kept playing back in my head. He said to me that the best way to be successful in the course is to have a final project idea for the first week of classes. This tormented me for weeks, I had such a hard time coming to terms with the commitment. I quite literally had dozens of projects and things I wanted to explore, how could I pick just one?
What I'm sharing with you today ultimately comes back to the object that got me into tech in the first place: an original purple Game Boy Advance, my first personal device. I've always been fascinated by consumer electronics and the design language of the big names in the industry: Braun, Nintendo, Sony, Teenage Engineering.

I'm also drawn to the aesthetics of the early 2000s (having a strong sense of nostalgia for that world), and would be interested in designing devices that call upon the "blobject" and "frutiger aero" design language of this idyllic world that we have all left behind for less green pastures.

I've tried creating my own very simple 3D-printed electronics enclosures and have created simple circuits by repurposing existing logic boards and utilizing commercial boards, but the Fab Academy is going to give me an opportunity to push this understanding and learn more.
I also wanted to center my project around a problem, as any good designer does. Look for a problem, not a solution. As a high school teacher, I am no stranger to the impact that cell phones have had on attention spans, focus, and our abilities to be comfortable being bored. Using the internet and a cellphone is a near requirement for participation in society these days, and the creators of these devices and the software that powers them do not have our wellbeing in mind when their design prioritizes increasing engagement and data collection above all else.
Enter, my final project idea:
FINAL PROJECT IDEA, JANUARY 2026

This is a handheld device meant to replace your smartphone but still give you access to important features needed for modern life. The catch is that each of the features exists on it's own dedicated cartridge, much like a single game can only occupy one Game Boy Advance cartridge. Swapping "apps" is a deliberate action the user must take. The intended user is someone who wishes to "unplug" from the modern world of electronics and return to a time that humans used technology with intention, not compulsion.

Your first impression may be that this sounds overly ambitious, and I agree. But the development of the device and the added cartridges are meant to be spiralled into bits and pieces that be developed independently, and I can have a minimum viable product with many stretch goals. My primary goal with this device is to create a simple handheld computer that I have created the enclosure, custom PCB and software for, with one cartridge that runs a simple program.

Towards the end of my sketching, I started playing with the idea of a third design language that I've been interested in, and one that ultimately was the inspiration for the stylesheet for this website.

There are not a lot of words to describe this aesthetic. I tend to default to the Consumer Aesthetics Research Institute (CARI) when it comes to vocab. The site describes this look as: Vectorheart, characterized by "futuristic forms" and "high-contrast typography that borrows from both Swiss modernism and utilitarian industrial design".
I had an idea to run my sketches through Gemini's Nano Banana image generator to see what it could create.

and for fun, I asked it to try out the same render in clear plastic, a la Y2K.

I knew that for my first iteration of my device (which is still unnamed) I would want to start with a simple enclosure, without trying to over-complicate things to start. I knew roughly that I wanted the device to fit nicely in a pocket, and comfortably in one hand (hence why all of the controls are on one side). The user is meant to hold the device like a point and shoot camera, not a game console (despite the appearance haha).



I started out with a simple rectangular shell (dimensions can be found above), and carved out the space for the screen. I added a simple chamfer to the edges of the device and a bevel to the screen.




Using additional sketches on top of the top face of the main body, I started playing with shapes for the buttons and added electronics. Since I don't know what my final design will incorporate, I just used dimensions that felt right for placeholders. The beauty of parametric design is that I can easily come back and edit the numbers to fit different parts.

Since I also needed to revisit what the final cartridge design would be later, I decided to just import the Game Boy cartridge I modelled earlier as a placeholder. I intend to iterate on the design of the cartridge and make it something that better fits the aesthetic, form and function of the device. I was telling my mentor, Jorge, that I think one of the most important parts of the cartridge and device is getting the tolerance spot on for that perfect insertion feel.


Once I had a good starting place with the shell, I decided to try adding some surface motifs, like small vent holes, detailing lines, additional fillets to the corners for comfort. All things I want to iterate with once I'm able to start 3D printing prototypes.

I even went so far as creating placeholder internal components, like PCBs, a LiPo battery and screen. Obviously all TBD, but it allowed me to render out this terrific expanded view, and the animation that can be see as the (header for week 02)[./assignments/week02.html].

This was also a great opportunity to create some "promotional" material using my Illustrator skills. I created this image using some of the vector motifs I designed - which, unfortunately does not stand the test of my photo compression script. Perhaps I can use some kind of hybrid .svg and raster format for presenting my work. I would like to preserve that super clean minimalist high-contrast look.

SPIRAL 1: SUB-SYSTEM PROTOTYPING
COMPLETED APRIL 23rd
To get to the first working version of the PAK, we need to test and iterate each of the individual sub-systems, like the screen, the controls, the cartridge slot, etc. I tried to match each week's course content with something I could prototype or test (or really just learn more about). You can see each of the week numbers on the left side and what I tried testing as the title of each drop down. These tests are ways to help me learn what to do and what not to do for the next spiral!
As of April 23rd, 2026, the PAK has taken shape into its first prototype form, with all bells and whistles in tact. It's not pretty, but almost everything that will be in the final build is there on a fundamental level, and most importantly it works.

I wanted to take the opportunity this week to explore my options for the PAK's architecture. After doing a bit of reading and testing, I determined that the RP2350 would be the best fit for the PAK's main driver.
My main focus this week was to become a bit more familiar with developing for the RP2350 and slowly start to develop the actual development process for creating future PAK cartridges on the chip. I decided that, in place of a traditional app launcher (reminder that the PAK has no built in apps), I wanted a little character to be shown on the screen, and it could react to the user's inputs, animating when the user presses buttons or even inserts a PAK into the system!
Since I didn't have the full screen I wanted to use yet, I figured I would start develop a placeholder, or at least something that I could scale up to other device sizes.
This week I wanted to start actually fleshing out the design and shape of both the PAK itself and the cartridges that would interface with it. After some earlier thinking, I decided that the best interface for the cartridges to the main unit would be through the use of spring loaded POGO pins, so I placed an order at the end of last week for a pack of 100. In the meantime, I could start thinking about how they would interface with the plastics. This would be design consideration #1.


Design consideration #2 would be to determine how I want the cartridges themselves to interface with the unit. I could opt for a friction fit akin to the Game Boy or home consoles like the SNES or N64, or I could opt for a push-push latch mechanism that feels a bit more luxurious and secure akin to a microSD card or Nintendo DS/3DS cartridge.
I found this 3D printable spring push-push mechanism on Makerworld that I thought would be a good start. It utilizes a heart shaped track/cam that allows a pin to travel in one direction around the path, preventing the spring from debouncing once pressed in.
The spring mechanism is one thing but I would also need to envision away to "latch" the cartridge in place. There's a great video by Engineezy that shows how the mechanism for microSD cards works that I took inspiration from.
After some failed prints and further frustration with trying to wrap my head around how this mechanism would work, I attended the Global Open Time on Saturday and Saheen recommended to me a part I could order that would make my life much easier rather than trying to 3D print micro compliant mechanisms.

Design consideration #3 was to engineer a way that restricts the user from inserting the cartridge the wrong way (and thus shorting or messing with the pogo pin wiring). To do this I would take a page out of Nintendo's book with their Game Boy cartridge design. It has a chamfer on two edges of the same face that is complimented by a guiding "rail" inside the slot. Try to put it in the other way and you'll find the cartridge doesn't fit.


This was a great start to developing the actual shell to the device. I finally have one constraint to work around (although, the cartridge itself could still change sizes), so I can at least start with dimensioning out a PCB for the cartridge and perhaps the main unit next week and then continue iterating on the full shape of the case. I will say that I think the final unit itself needs to be fabricated with something a bit more fancy that PLA or ABS. I did like the way the resin print came out, so it's something to consider, but at least I have a good tool for rapid prototyping.
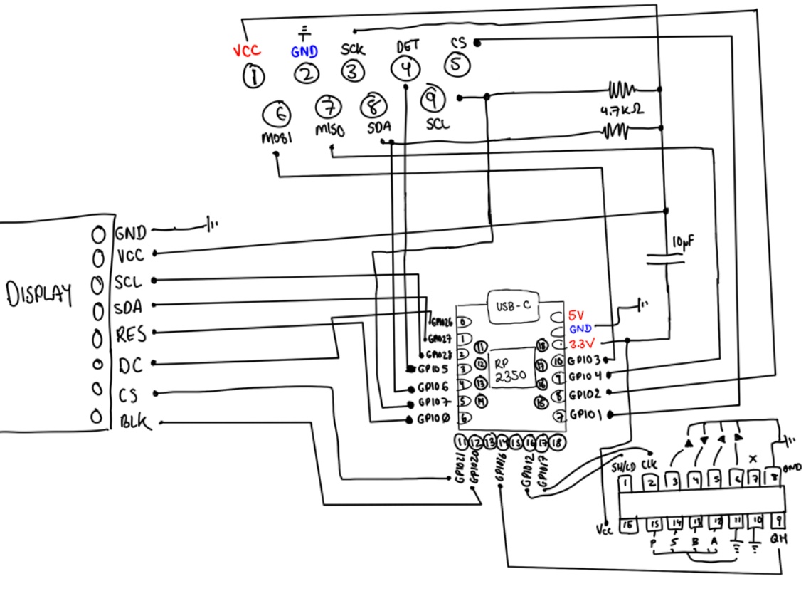
A key design decision made this week was the implementation of a dual-protocol bus for the cartridge, instead of picking either SPI or I2C, I chose to develop a system that could accommodate both as a future proofing method. The W25Q16 Flash IC that will store each cartridges software will communicate with the PAK via SPI (Clock, MOSI, MISO, CS) using a 7-pin configuration. I also chose to include an integrated I2C (SDA, SCL) line on pins 8 and 9 to allow for future "Hardware Apps." Once I've created the first simple cartridge (likely the Pomodoro app), I want to develop cartridges with more I/O functionality that isn't present on the main board. A single cartridge could house a camera module, a DAC for high-fidelity audio, or environmental sensors, all sharing the same two I2C pins.
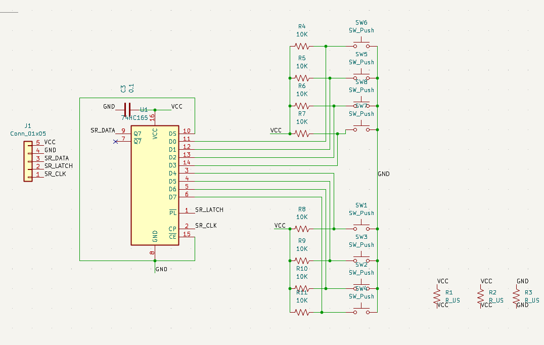
The PAK will also feature a D-PAD and 4 face buttons (A, B, START, and a fourth button I'm calling the "P" button for now). I want to be able to open the possibility to low latency gaming on the device, so I didn't want to pick a communication between the buttons and the microprocessor that would introduce any extra processing time, so I'm taking a page out of Nintendo's books and using an old school shift register (shown in the bottom right of my drawn schematic).



As I've explored in previous weeks, I'm exploring the use of Pogo Pins as the interface for the PAK, which means each cartridge would need a complimentary set of pads to connect with. Using the KiCAD Footprint Editor, I designed a custom 9-pin staggered layout in KiCAD's Footprint Editor.


Under the guidance of my mentor, Jorge, I opted to design a two-layer board rather than a simpler single-sided milled board. This was specifically chosen to increase the technical challenge and improve the device's performance. The entire bottom layer is a dedicated GND plane. This provides the shortest possible return path for high-speed signals, significantly reducing the electromagnetic noise generated by the display and flash memory clocks. Implementing this required the use of vias (small holes connecting the front and back layers).
The goal this week was to create a "development board", not something that I can easily slide into the PAK's case right away. Just something that will help me quickly test and prototype the software and electrical connections. The board is using the XIAO, which is technically a daughterboard. I would like to eventually create this board with my own power regulation and and a baremetal RP2350, but I'm going with the XIAO for convenience for now as I continue to learn. The next version will also need precise M2.5 or M3 screw holes for mounting inside the 3D-printed case. The buttons and screen are currently placed for routing ease and debugging, and as
I mentioned in the weekly documentation, D-PADs aren't typically done with push buttons, but this is something to iterate on in the future once we have full access to the PCB milling machine!
If you read the full article from this week, you'll know that I had a tough ride, but I did manage to prototype and test more aspects of the PAK this week.
My goal for this week was to develop a circuit board for a PAK "dev kit", that is, a less "put together" version of the PAK that I can focus entirely on development with, rather than aesthetics. I wasn't able to mill the board out in a functional state, but I was at least able to test layout and practice my PCB design skills more.

After what I learned this week, I'll be redesigning the dev kit for a single side board, with more surface mounted components wherever possible.
The thing I did get closer to figuring out though was the cartridge mechanism, including the interface for where the pogo pins on the dev kit/main machine will slide into the cartridge.




and coupled with the push push mechanisms that my wife brought with her last week when she came to visit me, I was able to get the first functional prototype of the cartridge interface, with this SUPER satisfying click!
I really wanted this week to be the turning point for the PAK, where I start developing my Fab Academy assignments in the actual PAK architecture. The goal for the start of this week was to create a working prototype of the cartridge and slot mechanism, and then just run all of the Input Devices (and similarly: next week's output devices) through some breakout pins that I could clean up later.
That was the plan of course.


As you can read in this week's assignment page, I managed to get a working prototype but it only cost me my sanity and a little bit of burnout.



The pogo pins are a neat thing to incorporate. My original plan was to have them run parallel to the push-push latches, but they simply do not have enough spring distance to match the latch spring. It would have also been harder to create two PCBs that would have run perpendicular to the main components inside of both the main device and the cartridge. So I tried running the pins perpendicular to the direction the cart would travel. My thinking was that the pogo pins would be supported by a 3D printed bracket, and I would position them at the right height to juuuuust miss rubbing against the plastic and introducing the lateral motion that would sheer any soldering job. I managed to get it working in principle, but it was delicate. It was not the kind of sturdy I would want for a final polished project.
So I'm making the decision here to abandon the pogo pins and switch to a more typical edge connector solution. I still really want to use the push-push mechanisms because the click is super satisfying, so I'll need to figure out a way to reduce the friction on the receiving end while still having enough tension to make contact with the cartridge pin pads.
The PAK has two main output devices that are built into the main unit: the 3.5" TFT display and an RGB indicator LED that communicates the current state of the device to the user. My goal for this week was to try integrating more of the output device-based cartridges I had in mind for the final device directly into the cartridge prototype, but if you've read the progress I made in Week 9 (just above) on this, you'll know that I had a lot of trouble getting the cartridge PCB to play nice with the Pogo pins and I spent the next few weeks researching and determining an alternative plan for the pins. That left prototyping to be relatively simple for this week, and was really just an excuse to get the 3.5" screen up breathing for the first time. You can read about all of the bits and pieces on the page for Week 10.
TFT SCREEN
I managed to get the screen powered on through SPI and ran some stress tests to see what data load it could handle.
INDICATOR LEDs
You can again, read more about the process of creating the light pipe tests on the assignment page for this week. The idea of the light pipe is to funnel the light out to the edge of the case and diffuse it so it appears more attractive and easier on the eyes!
SPIRAL 2: DEV KIT
COMPLETED: MAY 8th
The PAK has taken shape into its second prototype form as of May 5th 2026, with all bells and whistles in tact. I've taken all of the components from the first prototype and printed plastic casings for them. It's not pretty, but almost everything that will be in the final build is there on a fundamental level, and most importantly it works. My next steps are looking ahead at spiral 3. You can read about my continued plans in my midterm review page.

Documentation for the final project across weeks 11 through 14 are a bit cloudy and kind of merge together in places due to my move from Peru to Yokohama. Over these weeks I was ready to fully commit to a new development plan and create the DEV kit again from scratch, and I was successful in creating the very first prototype shown above!
The first step to getting the DEV KIT assembled was getting the motherboard, where all of the other companion boards and components would link up to, designed and milled. So I used what I learned from my existing schematics and pieced together a MUCH better wiring.




Breaking up the DEV KIT into several boards means I can test all of the individual components without having to worry about the whole thing breaking. One by one I was able to test:
THE SCREEN

THE FLASH MEMORY CHIP

THE RGB LED

and then I was able to design and mill out a secondary board that would have the shift register and buttons on it. Here you'll see a custom footprint I designed to test out membrane style buttons, which I plan on creating in the molding and casting week.


Which brings us to our first fully functional prototype of the PAK. Everything is here! Even if it looks like a bowl of spaghetti, we're officially through our first spiral of development!

I knew that I wanted a more premium feel for the PAK, and to avoid just simple tactile buttons for the finished product. A lot of consumer electronics that I am modelling the PAK after utilize silicone/rubber membrane pads with conductive carbon pills to bridge the connection between two pads. The silicone/rubber acts like a spring that decompresses the plastic button on top after each press. Normally these molds are made with a specific kind of rubber that best handles the wear and tear and desired feedback, so I knew I would need to iterate and try out lots of different ideas if I wanted to use the silicone product we have in house. I found some great sites with lots of information that lead me to testing a few different kinds of button profiles.


I talk in depth about the process of how to create these buttons over on the assignment page for Week 14 if you'd like to read more about the process. For the next iterations, I actually decided to go with a 3D printed mold (with the lowest possible layer height) as I found the surface finish to be indistinguishable from the milled molds and it was exponentially faster.
The next step was to try out some D-PAD designs, which require a little post/rocker in the middle to prevent multiple directions from being pressed at once.



I also found these cheap insertable conductive carbon pills I could add or glue into the moulds.


[[collapse: OPERATING SYSTEM, 15]]
It was time to start developing the foundation to continue building apps/cartridges for the PAK. In Week 15, I dive deep into the choices I made to create the development stack for the PAK, including the many different scripts that are layered and run concurrently on the ESP32. You can read the full dive on the assignment page for this week..

This week, I created two test applications using the above dev stack, the Pomodoro Timer v2 and a Weather Application.
SPIRAL 3: SYSTEM INTEGRATION
ONGOING
With all of the individual components now working in isolation and many working together on the DEV KIT, our next step was going to need to start putting everything in one place.

After having the Spiral 2 Dev Kit break on me pretty much immediately after getting into a completed state, I knew it was time to get the final boards (or at least the next iteration) shipped off to a board house so I could stop worrying about being too rough with the system.







Now that things were starting to come together for the board and I had committed to a placement of the buttons, I figured I would start casting and testing more button designs to get closer to the final iteration. I modelled the D-PAD after a Wii Remote design but altered some of the measurements to have it better fit my board.




And here is what the membrane cast looked like after molding!

The case of the PAK, believe it or not, is actually the lowest prority design item. I made all of my system integration decisions above based on the fact that I can rapid iterate on cases, so if something doesn't fit, I can just move things around in CAD and reprint. The top priority were the PCBs, which take the most time (even if I was doing those 2 in house). My process for developing the case for the PAK is better described in depth on the assignment page for Week 16.