Week 06

Electronics Design

Class with Neil

During the theory class of Week 06, we focused on the fundamentals of Electronics Design. In this session, we learned about the basic principles involved in designing electronic circuits and how to create custom electronic boards. We explored essential electronic components such as resistors, capacitors, microcontrollers, and connectors, as well as how these elements interact within a circuit.

Additionally, we were introduced to the use of electronic design software to develop schematics and convert them into PCB layouts ready for fabrication. Concepts such as component placement, routing, and electrical connections were discussed to ensure proper functionality of the circuit.

This week helped me understand the process of transforming an electronic idea into a manufacturable circuit board. It is an important step toward integrating electronics into my final project, allowing me to design and produce custom boards tailored to the specific needs of my system.

Week 01 Image

Group Assignment:

°Use the test equipment in your lab to observe the operation of a microcontroller circuit board (as a minimum, you should demonstrate the use of a logic analyzer)

° Document your work on the group work page and reflect what you learned on your individual page

individual Assignment:

° Use an EDA tool to design a development board that uses parts from the inventory to interact and communicate with an embedded microcontroller

Have you answered these questions?

  • I. Linked to the group assignment page.
  • II. Documented what you have learned in electronics design
  • III.Checked your board can be fabricated
  • IV. Explained problems and how you fixed them.
  • V. Included original design files (Eagle, KiCad, etc.)
  • VI.Included a ‘hero shot’

Group Assignment Sumary

Before starting my individual work, we organized a Zoom meeting to coordinate the group assignment related to Electronics Design. During the meeting, we discussed the objective of analyzing the electrical behavior of a microcontroller board using measurement tools available in our labs. Each member shared the equipment they had access to, such as multimeters and oscilloscopes, and the type of boards they would test. This discussion allowed us to compare methods for measuring voltage stability and verifying digital signals, helping us better understand how microcontroller boards behave electrically and how to properly analyze their performance.

Week 06 Image

Electronic Tools Used

During the Electronics Design week, we worked with different measurement and programming tools to evaluate and confirm the performance of our electronic board. These tools allowed us to generate and analyze electronic signals to verify that the circuit was functioning properly. Throughout the process, we observed signal waveforms, checked voltage levels, ensured there were no short circuits, and confirmed that the generated signal remained stable.

Tools Used for Signal Measurement

🔧 Tool 📦 Model 🛠️ How We Used It
📊 Digital Oscilloscope GW Instek GDS-1152A (150 MHz, 2-channel digital storage oscilloscope) Visualized waveforms over time (square wave), verified voltage levels, and checked frequency stability.
🔌 Digital Multimeter PR-75 Checked power rails (VCC/GND), confirmed the 3.3V logic level, and ruled out short circuits (continuity test).
💻 Microcontroller Board Custom PCB with Seeed Studio XIAO RP2040 Generated a digital GPIO signal to be measured with the oscilloscope.
⚡ Power Supply USB Powered and programmed the board.
Week 01 Image

Procedure

🔍 1. Multimeter Pre-Check

Before connecting the oscilloscope, we first used a digital multimeter to verify that the board was operating correctly and safely. This preliminary inspection helped us ensure that the electronic system was powered properly before measuring any signals.

  • ⚡ Confirmed that the board was receiving the correct power supply.
  • 🔋 Measured the voltage between GND and VCC.
  • 📏 Verified that the 3.3V logic level was stable.
  • 🔎 Performed a continuity test to ensure there were no short circuits.
Week 01 Image

2. Oscilloscope Setup

After verifying that the board was operating correctly, we proceeded to connect the oscilloscope to observe the signal generated by the microcontroller.

Connection setup:

  • Ground clip (black) → Connected to the board GND
  • 🔴 Probe tip → Connected to the GPIO output pin

Oscilloscope configuration:

  • 📺 Channel: CH1
  • 📊 Voltage scale: 1 V/div
  • Time scale: 1 ms/div
  • 🎯 Trigger: Edge mode (CH1)
  • Auto Setup used for initial calibration
Week 01 Image

📊 3. Signal Observation

After programming the RP2040 to generate a square wave signal, we used the oscilloscope to analyze the behavior of the output signal on the GPIO pin.

  • 🔲 A clearly defined digital square wave was visible on the screen.
  • ⚡ Voltage levels varied between 0V and approximately 3.3V, matching the logic level of the board.
  • ⏱ The signal frequency remained stable and consistent with the programmed timing.

These observations confirmed that the microcontroller was executing the program correctly and that the GPIO pin was switching properly between digital states.

Week 01 Image

📈4. Results

The oscilloscope displayed a stable and clean square wave signal, which confirmed several important aspects of the system:

  • 🧠 The microcontroller clock and firmware execution were functioning correctly.
  • 🔁 The GPIO output was switching reliably between LOW and HIGH states.
  • 🔋 The board’s power supply remained stable during operation.
Week 01 Image

🎓5. What We Learned

  • 🔌 How to correctly connect an oscilloscope to an electronic circuit.
  • 🌍 The importance of a solid GND reference for accurate signal measurements.
  • 📏 The difference between measuring voltage with a multimeter and observing signals with an oscilloscope.
  • 💡 How real digital signals appear and behave when measured directly in hardware.
Week 01 Image

🧪 Measurement Tool Details

🔌 Digital Multimeter (PR-75)

The PR-75 Digital Multimeter is a versatile electronic measuring tool commonly used in laboratories and electronics workshops. It allows technicians and students to verify electrical parameters such as voltage, resistance, and continuity in circuits. This tool is essential for diagnosing basic electrical issues and ensuring that circuits are safe before performing more advanced measurements.

Main Functions:

  • ⚡ Measure DC voltage (3.3V, 5V, etc.).
  • 🔄 Measure AC voltage for alternating current systems.
  • 📏 Measure resistance (Ω) of electronic components.
  • 🔔 Continuity test with audible beep for detecting short circuits.
  • 🔋 Diode testing for semiconductor verification.
  • 📊 Measure current (mA / up to 10A) when configured correctly.
Week 01 Image

📊 Digital Oscilloscope (GW Instek GDS-1152A)

The GW Instek GDS-1152A is a professional digital oscilloscope used to visualize electrical signals over time. Unlike a multimeter, which only displays numerical values, an oscilloscope shows the full waveform of a signal, allowing engineers to analyze signal shape, voltage levels, and timing characteristics.

Main Features:

  • 📡 Model: GDS-1152A digital oscilloscope.
  • 📺 Two channels (CH1 / CH2) for comparing signals.
  • AUTOSET function for quick automatic configuration.
  • 📏 VOLTS/DIV control to adjust vertical voltage scaling.
  • TIME/DIV control to adjust time base resolution.
  • 🎯 Trigger system for stabilizing waveform visualization.
  • 📊 Measurement tools for analyzing voltage, frequency, and signal stability.
Week 01 Image

Difficulties We Faced (Finding the Signal on the Oscilloscope)

At the beginning of the experiment, obtaining a clear and stable waveform on the oscilloscope was not immediate. Several factors affected the measurement process, and we had to troubleshoot different issues before achieving a correct visualization of the signal. The following were the main difficulties we encountered and how we resolved them.

  • Incorrect Ground (GND) Connection: Initially, the signal appeared unstable and noisy on the oscilloscope screen. This happened because the ground clamp of the probe was either loosely connected or attached to an incorrect reference point. Once the ground clip was securely connected to the board's main GND pin, the waveform became significantly more stable. Establishing a proper ground reference is essential for accurate signal measurement.
  • Probing the Wrong Pin or Test Point: During the first measurements, the probe was connected to a pin that was not configured as the GPIO output in the program. As a result, the oscilloscope did not display the expected waveform. After verifying the microcontroller code and confirming the correct pin label on the board, we repositioned the probe on the correct GPIO output, which allowed us to observe the generated signal.
  • Incorrect TIME/DIV and VOLTS/DIV Configuration: Another issue occurred due to improper oscilloscope scaling. When the time base was not correctly configured, the square wave could not properly fit within the display window. After adjusting the time scale to approximately 1 ms/div and fine-tuning the vertical scale to around 1 V/div, the waveform became clearly visible and the voltage transitions between 0 V and 3.3 V could be easily identified.
  • Trigger Configuration Problems: Without a proper trigger setting, the waveform continuously moved across the screen, making it difficult to analyze the signal. By enabling the edge trigger on Channel 1 and adjusting the trigger level close to the signal threshold, the waveform stabilized and remained fixed on the display.
  • Probe Attenuation Mismatch (x1 / x10): At one point, the voltage values shown on the screen did not correspond to the expected signal amplitude. This was caused by a mismatch between the probe attenuation setting and the oscilloscope channel configuration. After verifying the probe switch and aligning it with the oscilloscope settings, the voltage readings became accurate.
  • AUTOSET Limitations: The AUTOSET function helped to quickly generate an initial configuration of the signal display. However, it did not always produce the optimal settings for detailed analysis. Manual adjustments of the time scale, voltage scale, and trigger level were still required to obtain a clean and repeatable waveform.

After correcting the ground connection, confirming the correct GPIO pin, and properly configuring the trigger and oscilloscope scales, we were finally able to observe a clean square wave signal ranging from approximately 0 V to 3.3 V. The waveform appeared stable and matched the timing programmed in the microcontroller, confirming that the system was operating correctly.

Week 01 Image

Tips and Recommendations (Oscilloscope + Multimeter)

🔎 Multimeter (Before Using the Oscilloscope)
  • Check VCC and GND: Measure the voltage between VCC and GND to confirm that the board is receiving the correct power supply (for example around 3.3V).
  • Continuity Test: Use the continuity mode to quickly verify that there are no short circuits between VCC and GND.
  • Confirm Ground Reference: Make sure the board’s ground pin is clearly identified and accessible before starting measurements.
📡 Oscilloscope (To Find and Stabilize the Signal)
  • Always Connect GND First: Attach the probe’s ground clip to the board’s GND before touching the probe tip to the signal pin.
  • Start with Safe Scales: Begin with approximate values such as 1 V/div and 1 ms/div, then adjust them until the waveform fits properly on the screen.
  • Use Edge Trigger on CH1: Configure the trigger source to Channel 1 (Edge mode) so that the waveform remains stable and easy to read.
  • Check Probe Settings (x1/x10): Ensure that the probe attenuation switch matches the oscilloscope channel configuration.
  • Use AUTOSET as a Starting Point: The AUTOSET function helps quickly locate the signal, but manual adjustments are usually required for a clear and accurate visualization.
Key Lesson

The most effective workflow is to first use the multimeter to verify that the board is powered correctly and that there are no short circuits. After confirming the electrical safety of the circuit, the oscilloscope can be used to observe the signal by ensuring a proper GND connection, selecting the correct voltage and time scales, and configuring the trigger. Following this sequence allows the square wave signal to be detected and stabilized quickly and reliably.

Week 01 Image

Circuit Board Design in KiCad

Raspberry pico-OLED display-Joystick

🔎 Download and Install KiCad
Go to the official kicad website
Week 01 Image
🔎Click on Download and select the version compatible with your operating system (Windows, macOS, or Linux).
Week 01 Image
🔎Download the installer and run the installation file.
Week 01 Image
🔎Make sure to install the standard symbol and footprint libraries.
Week 01 Image
🔎Once installed, open KiCad .
Week 01 Image
🔎verify that the main tools are available: Schematic Editor, PCB Editor, Symbol Editor, and Footprint Editor. .
Week 01 Image
🔎verify that the main tools are available: Schematic Editor, PCB Editor, Symbol Editor, and Footprint Editor. .

System Overview

This electronic design is part of my embedded systems exploration and focuses on the development of a small interactive device using a Raspberry Pi Pico (RP2040) microcontroller. The goal of this system is to demonstrate how a microcontroller can read user input and display visual information using simple electronic components.

The device integrates three main components that work together to create a small interactive interface:

General Operation

The joystick module sends analog signals corresponding to the horizontal and vertical movement of the stick. These signals are read by the Raspberry Pi Pico through its analog input pins (ADC). The microcontroller processes this information and updates the graphics displayed on the OLED screen accordingly.

For example, the joystick can control the movement of an object or cursor on the display, allowing the user to interact with the system in a simple and intuitive way.

Main Purpose of the System

This initial concept represents the first stage of the system design process, where the overall architecture of the device is defined. From this stage, the project can later evolve into a more complex embedded system with additional sensors, communication modules, or advanced user interfaces.

By integrating user input (joystick) with visual feedback (OLED display), this project demonstrates a fundamental principle of embedded systems: creating interactive devices where hardware and software work together to respond to user actions in real time.

Week 01 Image
Project: RASPBERRRY PICO + JOYSTICK + OLED Display
📟1. Open the Project and Create the Schematic Sheet

This image shows the main project interface of KiCad. The project includes the schematic and PCB files used to design a custom board based on the Raspberry Pi Pico. The interface provides access to tools such as the Schematic Editor, PCB Editor, and Gerber Viewer for electronic design and fabrication.

Week 01 Image
Project: RASPBERRRY PICO + JOYSTICK + OLED Display
📟2. Selecting the components Raspberry Pi Pico, Conn_01x04(Display OLED), Conn_01x05(Joystick) Symbol in KiCad

This image shows the component selection window in KiCad where the schematic symbol for the Raspberry Pi Pico is chosen. The preview displays the pin configuration that will be used when adding the microcontroller to the circuit schematic.

Week 01 Image
Project: RASPBERRRY PICO + JOYSTICK + OLED Display
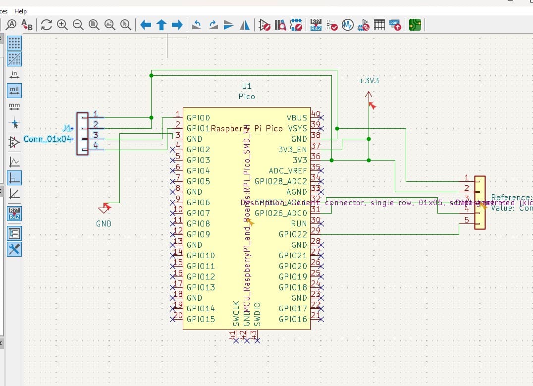
📟3. Circuit Schematic with the components Raspberry Pi Pico, Conn_01x04(Display OLED), Conn_01x05(Joystick) Symbol in KiCad

TThis image shows the schematic design created in KiCad using a Raspberry Pi Pico as the main microcontroller. Two pin headers were added to allow connections for GPIO signals, 3.3V power, and GND for external devices.

Week 01 Image
Project: RASPBERRRY PICO + JOYSTICK + OLED Display
📟4. Schematic Verification with ERC

The Electrical Rules Checker (ERC) tool was executed to verify the schematic. The results show no errors or warnings, confirming that the electrical connections are correctly defined.

Week 01 Image
Project: RASPBERRRY PICO + JOYSTICK + OLED Display
📟5. Updating the PCB from the Schematic

The PCB layout was updated from the schematic. During this process, the footprints for the components were assigned and imported into the PCB editor without any errors.

Week 01 Image
Project: RASPBERRRY PICO + JOYSTICK + OLED Display
📟6. Component Placement in the PCB Editor

The components were placed in the PCB editor. The visible lines represent airwires, which indicate the electrical connections that need to be routed on the board..

Week 01 Image
Project: RASPBERRRY PICO + JOYSTICK + OLED Display
📟7. 3D View of the PCB Design

The 3D viewer was used to visualize the final PCB design. This allows verification of the component placement and the overall appearance of the board before manufacturing.

Week 01 Image
📟Difficulties (Individual)

During the development of this project, one of the main difficulties was adapting to the electronic design software, since the interface and workflow were new to me. I spent time searching through the libraries to find the correct symbols and footprints for the Raspberry Pi Pico, the OLED display,and the joystick, making sure the pin configurations matched the real components.

Another challenge appeared during the PCB layout stage, where I had to carefully organize the components and route the traces correctly. I realized that the placement of the Raspberry Pi Pico, the OLED display, and the joystick is essential to achieve a clean and functional board design. This process helped me better understand how to optimize space and improve the circuit layout.

📟Group Challenges

As a team, we faced several challenges while measuring the signal with the oscilloscope. At first, we could not visualize the square wave because the probe was not connected to the correct GPIO pin or test point. We also had problems with the ground reference, which caused the signal to appear noisy or unstable.

Another difficulty was configuring the oscilloscope properly. Incorrect TIME/DIV and VOLTS/DIV settings made the signal difficult to see until we adjusted the scale and time base. In addition, the trigger configuration was important, since without the correct Edge trigger the waveform moved constantly on the screen.

After verifying the ground connection, confirming the correct pin, and adjusting the trigger and scale settings, we were finally able to observe a clean and stable square wave of approximately 0–3.3V.

Project: RASPBERRRY PICO + JOYSTICK + OLED Display
📟7. What We Learned (Group)

As a team, we learned how to safely test an electronic board before measuring signals by first checking the power connections and possible short circuits using a multimeter. After confirming that the board was working correctly, we used the oscilloscope to analyze the signal generated by the Raspberry Pi Pico, connecting the probe ground to GND and the tip to the corresponding GPIO pin.

We also learned how oscilloscope settings such as VOLTS/DIV, TIME/DIV, and the trigger configuration affect signal visualization. Through troubleshooting issues like incorrect pin selection or unstable trigger settings, we were able to obtain a clear and stable signal and understand the difference between a multimeter reading and an oscilloscope waveform.

Week 01 Image

Files

Here are the project files available for download: