gabriel stacey-chartrand

Week 06: electronics design

The main thing I worked on this week was designing a preliminary test board for my final project. The concept is still loose, but the core idea is a multimodal alarm clock that uses light, sound, and touch together. The time display is hidden behind a distortion grill: you can't just glance at it. You have to pick it up and wrestle with it to read the time or turn off the alarm. That friction is intentional. It also prevents you from glacing at the time while you're trying to sleep (that's the worst). Still a lot of open questions about the final form, but this test board is a first pass at getting some of the core electronics working together.

Selecting components

Here's what I wanted on the board:

gathering the components
stacking the Adafruit over the XIAO
MAX7219 dot matrix display
gathering the components in KiCad

I originally wanted the regular XIAO ESP32S3, but our lab only had the S3 Sense, the C3, and the C6 at the moment. I went with the S3 Sense since it's the most similar. The C6 might be a better fit for the final project, but I didn't want to add more complexity for this first iteration.

The S3 Sense wasn't in the FabLib KiCad library. My initial plan was to use two 1×7 THT headers, but I found a proper XIAO ESP32S3 symbol and footprint from the FabLib library with named pins so I used that instead since it's identical to the Sense.

finding the XIAO ESP32S3 Sense symbol in KiCad

Drawing the schematic

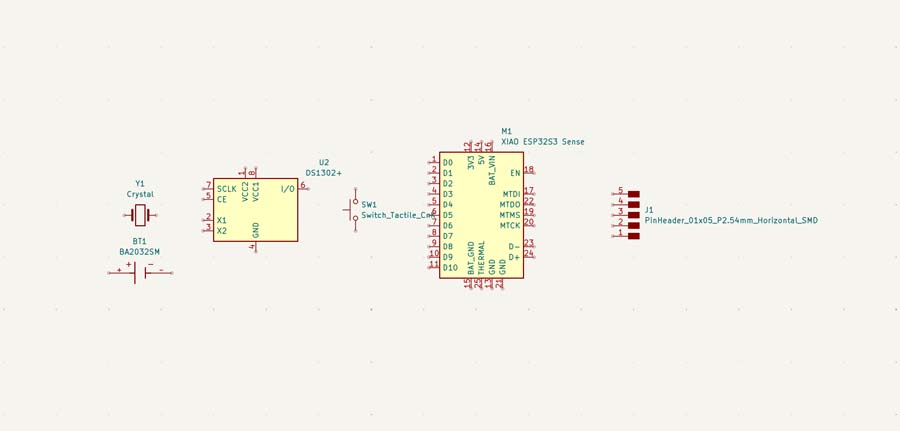
I placed the XIAO at the centre and used net labels throughout to avoid long wires everywhere.

first schematic attempt

CR2032 battery holder

A CR2032 keeps the DS1302 running when the board isn't powered. The BA2032SM is the exact cell holder that I had on hand. I found a proper KiCad symbol and footprint for it, as well as a 3D model.

adding the BA2032SM to the schematic
CR2032 holder 3D model

Bypass capacitors

Added a 100nF cap near the DS1302's VCC2 pin for stability, based on my research. For the MAX7219, the datasheet says to put a 10μF electrolytic and a 0.1μF ceramic cap between V+ and GND as close to the chip as possible to handle peak current draw from the digit drivers.

"To minimize power-supply ripple due to the peak digit driver currents, connect a 10μF electrolytic and a 0.1μF ceramic capacitor between V+ and GND as close to the device as possible. The MAX7219/MAX7221 should be placed in close proximity to the LED display, and connections should be kept as short as possible to minimize the effects of wiring inductance and electro-magnetic interference. Also, both GND pins must be connected to ground.”

I2S Amplifier BFF

The BFF stacks directly on the back of the XIAO so it doesn't need its own connector in the schematic. I just added a text note for the I2S connectors.

Power flags

KiCad's ERC needs every power net to have at least one power output pin driving it, otherwise it throws errors. At first I used the FabLib PWR_3V3, PWR_5V, and PWR_GND symbols.

Sorting out ERC errors

first set of ERC errors
schematic of ERC
using Claude to understand what the ERC errors meant
schematic after fixing the errors

I added proper PWR_Flags to all power rails, instead of the FabLib PWR_3V3, PWR_5V, and PWR_GND. I also added a 1x3 pinheader in order to be able to connect the I2S pins from the XIAO to something real. However, I checked the do not populate box.

PCB layout

Searching for the crystals

The standard KiCad Crystal symbol had no footprint when I tried to push the schematic to the PCB.

Searching for a 32.768 kHz crystal with a usable KiCad footprint
The Euroquartz EQ161 was the only 32.768 kHz crystal I found in FabLib but I couldn't actually find it for sale anywhere.
the Euroquartz crystal

The Abracon AB38T and ABS07 seemed quite popular and easy to find in my searches on DigKey, Mouser, and Google.

deciding between Abracon AB38T and ABS07

I went with the AB38T specifically because the through-hole pads are easier to hand solder vs the tiny Abracon ABS07.

I ended up finding the Abracon AB38T-32.768KHz footprint, schematic, and 3D model on SnapEDA.

AB38T 3D model

Do Not Populate vs Exlude

Trying do not populate didn't end up removing the 1x3 pinheader when I populated my footprint.

marking connector as Do Not Populate
ratsnest with DNP connector
selecting exclude for all options
final ratsnest

Placing components

first component placement

Design rules

setting trace width and clearance rules based on our routers at Fab Lab BCN

Run DRC

first DRC run
first DRC errors on footprint

I first removed or relocated all the silkscreen text that was causing issues. I won't be using any of the pads under the ESP32 and it will be floating above the board.

second DRC errors
removing sides of ESP32 silkscreen that didn't work with our tolerances

I also had to space out the holes for the crystal because our holes are larger when using our in house fab. The design of the AB38T uses two leads so it shouldn't be a problem.

Routing the ground trace

I tried two different ways of routing the ground trace.

ground around the aboard
more streamlined approach

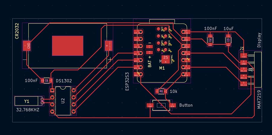
Final board layout

final alarm clock PCB schematic
final alarm clock PCB footprint

Final rendered custom alarm clock PCB

final pcb view 01
final pcb view 02
final pcb view 03
final pcb view 04
Country roads...