Week 10 Output Devices
Objectives
Group Assignment
In this week's assignment, I learned how to measure the power consumption of an output device using a bench power supply. We tested an MG90S servo motor connected to a custom PCB by running a servo sweep program through the Arduino IDE. By setting the power supply to 5V and observing the current draw during operation, we found the servo consumed a maximum of around 0.3A, resulting in a power usage of approximately 1.5W. This helped me understand how to monitor and calculate power consumption in practical setups.
To know more, visitGroup Assignment.
Output Devices
An output device is a hardware component that receives data or commands from a microcontroller, processor, or computer and converts them into a form that humans can perceive or use. These devices translate electronically processed information into visual, auditory, or mechanical outputs to interact with the real world. This week I wanted to explore OLED display.
OLED Display (Organic Light Emitting Diode)
An OLED display is a small screen that produces its own light to show text and graphics. It is low power, easy to use with microcontrollers, and commonly connected using I2C (SDA, SCL).
oled layer structure
Source.
- Current is applied between the cathode and anode.
- As electricity flows from the cathode to the anode, the cathode gains electrons while the anode loses electrons.
- This creates electron holes in the conductive layer.
- Electrons meet electron holes at the boundary between emissive and conductive layers.
- Electrons recombine with holes and release energy in the form of light (photons).
How do OLEDs work?
An OLED is a type of LED in which the emitting layer is made of organic compounds that produce light when an electric current is applied. The layer typically consists of a polymer substance sandwiched between two electrodes, a cathode, and an anode. When a current is applied, it causes the organic molecules to emit light.
OLEDs work similarly to LEDs, but instead of using n-type and p-type semiconductor layers, they use organic compound layers to produce light.
What makes OLED special?
- Each pixel (tiny dot) produces its own light
- No need for backlight (unlike LCD)
- Works well in dark and bright environments
- Uses low power
Why we use OLED in projects
- Easy to connect with microcontrollers like ATtiny, Arduino, or RP2040
- Small size (commonly 0.96 inch)
- Displays useful information like:
- Temperature
- Sensor values
- Messages or icons
Common type used
- SSD1306 OLED display
- Communication: I2C (SDA, SCL pins)
Basic connections
- VCC Power (3.3V or 5V)
- GND Ground
- SDA Data line
- SCL Clock line
Advantages of OLED
- Slim and light
- High contrast
- Wide operating temperatures
- Vibrant colors
- Wide viewing angles
- Deep black colors
- Fast response times
- Energy efficient
Coin Vibration Motor (ERM)
Coin Type Vibration Motor (ERM)
A coin-type vibration motor is a compact actuator used to generate vibration in electronic devices. It works on the principle of an eccentric rotating mass (ERM), where a small unbalanced weight attached to a DC motor shaft rotates to produce vibration. Due to its flat and lightweight design, it is commonly used in wearable devices, mobile phones, and alert systems. In this project, the motor is used as an output device to provide haptic feedback and notification signals.
Vibrator Inside
Source.
Working Principle
- Inside the motor, a DC motor rotates an eccentric mass
- This creates unbalanced centrifugal force
- Result Vibration is produced
Vibration strength depends on:
- Supply voltage
- Motor speed
Mechanical Specifications
| Parameter | Typical Value |
|---|---|
| Shape | Flat Coin Type |
| Diameter | 8 mm 12 mm |
| Thickness | 2.5 mm 4 mm |
| Weight | ~3 grams |
| Mounting | Adhesive backing (double tape) |
| Parameter | Typical Value |
|---|---|
| Rated Voltage | 3V (2V,5V range) |
| Current Consumption | 60 100 mA |
| Starting Voltage | ~2V |
| Speed | ~10,000 RPM |
| Control | PWM supported |
Seeed Studio XIAO RP2040
Overview
The Seeed Studio XIAO RP2040 is a compact and powerful microcontroller board based on the RP2040 chip developed by Raspberry Pi. It features a dual-core ARM Cortex-M0+ processor and is designed for embedded systems, IoT devices, and wearable electronics. Due to its small size and high performance, it is widely used in modern electronics projects.
Working Principle
- The RP2040 executes programmed instructions using Arduino IDE, MicroPython, or C/C++
- It receives input from sensors, switches, or communication modules
- Processes data using its dual-core processor
- Controls output devices like OLED displays, motors, LEDs, etc.
Mechanical Specifications
| Parameter | Typical Value |
|---|---|
| Board Size | 21 mm A— 17.5 mm |
| Weight | ~2 grams |
| Connector | USB Type-C |
| Mounting | Castellated Pins / SMD Pads |
Electrical Specifications
| Parameter | Typical Value |
|---|---|
| Microcontroller | RP2040 (Dual-core ARM Cortex-M0+) |
| Operating Voltage | 3.3V |
| Input Voltage | 5V via USB Type-C |
| Clock Speed | Up to 133 MHz |
| Flash Memory | 2 MB |
| SRAM | 264 KB |
| GPIO Pins | 11 multifunction GPIO |
| ADC | 12-bit (up to 4 channels) |
| PWM Channels | Up to 16 |
| Communication | I2C, SPI, UART |
| USB | USB 1.1 (Device & Host) |
Pin Configuration
- GPIO pins support digital input/output
- Supports I2C (SDA, SCL)
- Supports SPI communication
- Supports UART communication
- ADC pins for analog input
- PWM pins for motor and LED control
Fabrication Notes
- Use only 3.3V logic for GPIO pins
- Do not apply 5V directly to GPIO
- Ensure proper USB access for programming
- Use pull-up resistors (4.7k,10k) for I2C lines
- Provide stable power supply
Applications
- Embedded systems
- Wearable devices
- IoT applications
- Sensor interfacing
- Automation systems
- Display-based projects (OLED)
Pinout Diagram
Source.
NeoPixel LED (WS2812B)
Overview
NeoPixel LEDs (WS2812B) are individually addressable RGB LEDs with an integrated driver chip. Each LED can display a wide range of colors and brightness levels using a single data line. They are widely used in interactive projects, decorative lighting, and embedded systems.
Working Principle
- Each LED contains an internal controller (WS2812B IC)
- Microcontroller sends serial digital data through one wire
- Each LED captures its data and passes remaining data to next LED
- Allows multiple LEDs to be connected in series (daisy-chain)
Mechanical Specifications
| Parameter | Typical Value |
|---|---|
| Package Type | SMD 5050 |
| Size | 5 mm A— 5 mm |
| Mounting | SMD / LED Strip / Module |
Electrical Specifications
| Parameter | Typical Value |
|---|---|
| Operating Voltage | 5V |
| Current (per LED) | ~60 mA (max brightness white) |
| Logic Voltage | 3.3V 5V compatible |
| Communication | Single-wire digital protocol |
| Control Signal | PWM (internal) |
| Data Rate | ~800 kHz |
| Color Type | RGB (Red, Green, Blue) |
| Color Depth | 24-bit (16 million colors) |
Pin Configuration
- VCC 5V power supply
- GND Ground
- DIN Data input from microcontroller
- DOUT Data output to next LED
Fabrication Notes
- Use external 5V supply for multiple LEDs
- Add 330 resistor in series with data line
- Add 1000AµF capacitor across VCC and GND
- Ensure common ground with microcontroller
- Avoid long data wires without proper shielding
Applications
- Decorative lighting
- Wearable electronics
- Status indicators
- Interactive installations
- LED animations and displays
I2C Connector (SMD JST Port)
Overview
The I2C connector is a compact Surface Mount Device (SMD) interface used to connect external modules such as OLED displays and sensors. It simplifies wiring by providing a standardized 4-pin interface for power and communication using the I2C protocol. This connector is widely used in embedded systems and modular electronics projects.
Working Principle
- I2C (Inter-Integrated Circuit) uses two communication lines: SDA and SCL
- SDA (Serial Data) transfers data between devices
- SCL (Serial Clock) synchronizes communication
- Devices are addressed uniquely, allowing multiple modules on the same bus
- Pull-up resistors are required for proper communication
Mechanical Specifications
| Parameter | Typical Value |
|---|---|
| Connector Type | JST / SMD Connector |
| Mounting Type | Surface Mount Device (SMD) |
| Pin Count | 4 Pins |
| Pitch | 1.0 mm 2.0 mm |
| Orientation | Right Angle / Top Entry |
| Material | Plastic Housing with Metal Contacts |
| Color | White / Beige |
| Dimensions | Approx. 5 mm A— 4 mm A 3 mm |
Electrical Specifications
| Parameter | Typical Value |
|---|---|
| Operating Voltage | 3.3V / 5V |
| Current Rating | Up to 1A (typical) |
| Communication Protocol | I2C (Two-wire) |
| Signal Lines | SDA, SCL |
Pin Configuration
| Pin | Function |
|---|---|
| 1 | VCC (3.3V / 5V) |
| 2 | GND |
| 3 | SDA (Serial Data) |
| 4 | SCL (Serial Clock) |
Fabrication Notes
- Ensure correct orientation of the connector before soldering
- Use pull-up resistors (4.7k 10k) for SDA and SCL lines
- Keep I2C traces short to reduce noise
- Avoid sharp bends in PCB routing
- Verify pin order before connecting external modules
Applications
- OLED display connection
- Temperature and humidity sensors
- IoT modules
- Embedded communication interfaces
- Modular electronics systems
Tactile Push Button Switch
Note on Input Control
Although this week focuses on output devices, a tactile push button was used in the design to control and switch between different output modes such as vibration patterns, LED effects, and display states. The button acts as a simple user interface to interact with the system.
- Used for switching between output modes
- Helps in testing different behaviors of output devices
- Not considered as a primary input study for this week
Working of MOSFET
A MOSFET (Metal-Oxide-Semiconductor Field-Effect Transistor) controls current flow between its source and drain terminals by varying the voltage applied to its gate. It consists of a semiconductor body with an insulating oxide layer separating the gate from the channel. When a voltage is applied to the gate, an electric field modifies the conductivity of the channel, allowing or restricting current flow. MOSFETs operate in two modes: enhancement mode, where no current flows without a gate voltage, and depletion mode, where a conductive channel exists by default and can be turned off with a gate voltage. There are two main types: N-channel MOSFETs, where electrons are the primary charge carriers and current flows when the gate is positively biased, and P-channel MOSFETs, where holes are the charge carriers and current flows when the gate is negatively biased. N-channel MOSFETs are generally preferred for high-speed and high-efficiency applications due to their lower resistance and faster switching characteristics.Here I am using an N-channel MOSFET.
Source.
Simple Explanation
| Part | Function |
|---|---|
| Gate (G) | Control pin that receives signal from microcontroller |
| Drain (D) | Connected to load (motor/light) |
| Source (S) | Connected to ground |
| Rin (Gate Resistor) | Limits current from input signal and protects MOSFET |
| Rgs (Pull-down Resistor) | Keeps MOSFET OFF when no input signal is present |
| Working (ON State) | When input voltage is HIGH, MOSFET turns ON and current flows from drain to source, powering the load |
| Working (OFF State) | When input is LOW, MOSFET turns OFF and stops current flow |
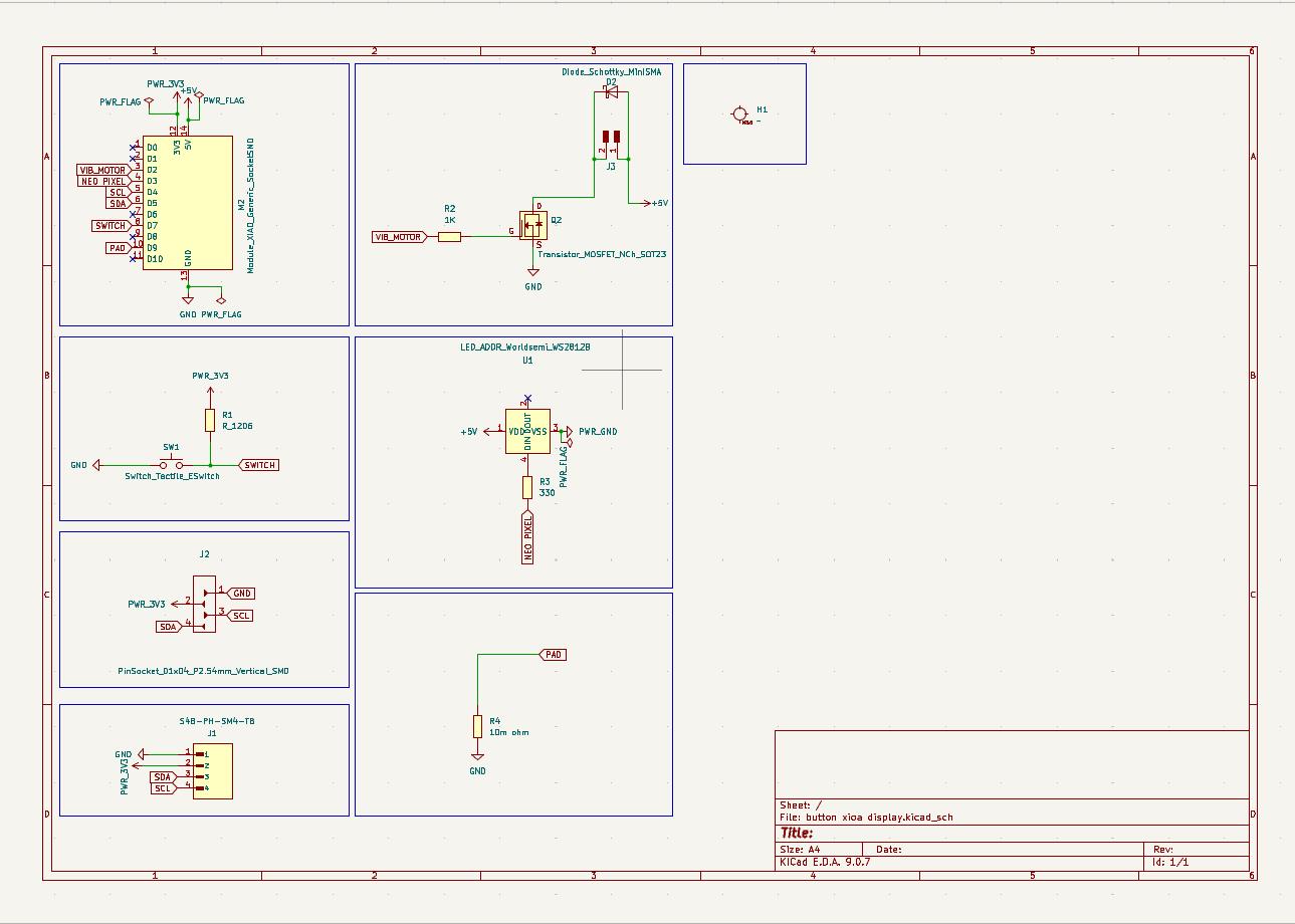
Designing PCB in KiCad
The circuit uses a XIAO RP2040 as the main controller, along with a MOSFET to drive a vibration motor, a Schottky diode for protection, a NeoPixel (WS2812B) LED for visual output, resistors for signal stability, a push button for input, and an I2C connector to connect devices like an OLED display.
This circuit uses an N-channel MOSFET to control a vibration motor from a microcontroller signal. A Schottky diode is added across the motor to protect the circuit from reverse voltage spikes.
This is a NeoPixel (WS2812B) RGB LED connected to 5V and GND, controlled by a single data pin from the microcontroller. It can display different colors based on the signal received.
This is an I2C connector with 4 pins: VCC (3.3V), GND, SDA, and SCL. It is used to connect devices like an OLED display or sensors to the microcontroller.
This is a touch pad input connected to the microcontroller, where touching the pad changes the signal. The resistor to ground helps stabilize the signal and detect touch properly.
This is an SMD XIAO RP2040 microcontroller module, which acts as the main control unit of the circuit. It reads inputs (button/touch) and controls outputs like the motor and NeoPixel LED using its GPIO pins.
This is a push button switch with a pull-up resistor, where the resistor keeps the signal HIGH and pressing the button connects it to GND (LOW). It is used as a simple input for the microcontroller.
This is a 4-pin SMD header (I2C interface) providing 3.3V, GND, SDA, and SCL connections. It is used to easily connect external modules like sensors or an OLED display.
These constraints settings in KiCad define the minimum values for track width, spacing, via size, and clearances to ensure the PCB is manufacturable and avoids short circuits or design errors.
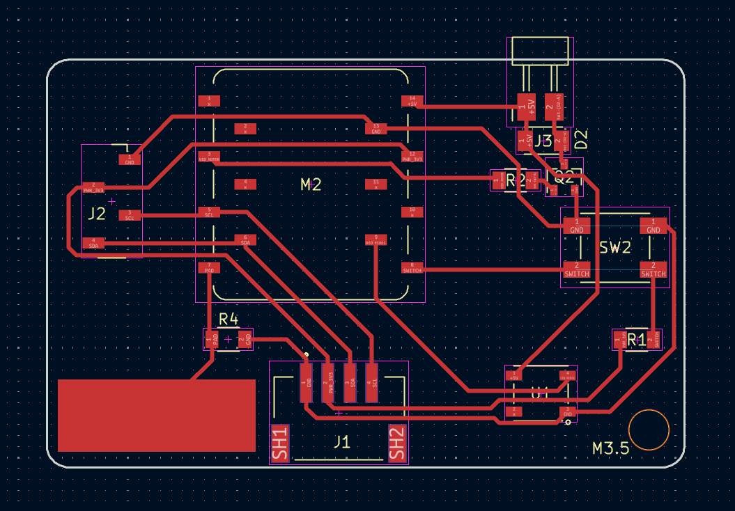
These PCB tracks are copper paths that connect all components like the XIAO RP2040, MOSFET, NeoPixel, and connectors, allowing signals and power to flow through the circuit. The routing is done carefully to avoid overlap, maintain spacing, and ensure reliable connections.
Use ruleschecker to verify the connections. Now we have to change the file to gerber format. Then I uploded the gerber files in Gerber to png. software to convert it to PNG format. For double layer PCB we have five layers to mill.
PCB Output
Milling the PCB
The Roland Modela MDX-20 machine is used for PCB milling. We need to manually set the zero position (X, Y, and Z axes). Load the 1/64" engraving bit and set the X and Y axes at a corner of the board. Then, lower the bit slowly until it just touches the PCB surface and set Z = 0. After that, upload the top trace layer, calculate the toolpath, and send the file to the machine for milling.
After milling the first layer, carefully replace the bit to 1/32" drill bit for vias, holes and outline cuts.Re-zero only the Z-axis, keeping X and Y unchanged. Resume milling.
Load the engraving bit and zero the Z-axis again. Run the bottom layer trace milling. Then change the bit.Cut the PCB outline using 1/32" end mill. Here is the final result.
Assembling the components
I requested the components from fabstash and collected it from the inventory. I used ineractive HTML BOM in KiCad to get the list of components. It is also highlights were to place components in the pcb.
The following components were used to design and fabricate the PCB for the vibration feedback system:
Note: The image was partially masked because some component labels were incorrectly written during selection. The masking was done to avoid confusion.
The PCB was assembled by soldering all components
Inspecting the PCB
The first step is microscope inspection, which focuses on visually examining the PCB for physical defects. Check for issues such as poor solder joints, solder bridges, cracked components, or broken traces. Ensure that all components are correctly placed and aligned.
Testing
The PCB was tested for short circuits and voltage drops using a USB tester and power supply.The circuit worked properly with stable voltage and no short circuit issues.
Programmming the PCB
Code Reference
This code was developed with the assistance of ChatGPT.
#include#include #include #define SCREEN_WIDTH 128 #define SCREEN_HEIGHT 32 #define SDA_PIN D4 #define SCL_PIN D5 #define BUTTON_PIN D7 #define MOTOR_PIN D2 Adafruit_SSD1306 display(SCREEN_WIDTH, SCREEN_HEIGHT, &Wire, -1); int mode = 1; bool lastButtonState = HIGH; unsigned long pressStart = 0; int intensity = 80; void setup() { pinMode(BUTTON_PIN, INPUT_PULLUP); pinMode(MOTOR_PIN, OUTPUT); Wire.setSDA(SDA_PIN); Wire.setSCL(SCL_PIN); Wire.begin(); display.begin(SSD1306_SWITCHCAPVCC, 0x3C); display.setRotation(1); // portrait display.clearDisplay(); updateDisplay(); } void loop() { bool buttonState = digitalRead(BUTTON_PIN); if (lastButtonState == HIGH && buttonState == LOW) { pressStart = millis(); } if (lastButtonState == LOW && buttonState == HIGH) { unsigned long pressTime = millis() - pressStart; if (pressTime > 800) { if (mode != 4) { intensity += 30; if (intensity > 255) intensity = 80; } } else { mode++; if (mode > 4) mode = 1; if (mode == 1) intensity = 80; if (mode == 2) intensity = 150; if (mode == 3) intensity = 255; if (mode == 4) intensity = 0; } updateDisplay(); delay(200); } lastButtonState = buttonState; analogWrite(MOTOR_PIN, intensity); } void updateDisplay() { display.clearDisplay(); display.setTextColor(WHITE); int16_t x1, y1; uint16_t w, h; // 🔹 MODE (small) display.setTextSize(1); String title = "MODE"; display.getTextBounds(title, 0, 0, &x1, &y1, &w, &h); int xTitle = (32 - w) / 2; // 🔹 NUMBER (big) display.setTextSize(2); String text = (mode == 4) ? "0" : String(mode); display.getTextBounds(text, 0, 0, &x1, &y1, &w, &h); int xNum = (32 - w) / 2; // 🔥 vertical center int startY = 40; // Draw display.setTextSize(1); display.setCursor(xTitle, startY); display.println(title); display.setTextSize(2); display.setCursor(xNum, startY + 12); display.println(text); display.display(); }
Hero Shot
Mistakes
-
Damaged PCB Trace After Milling
One trace was damaged during the milling process. It was repaired by re-soldering using enamel-coated copper wire, which restored proper connectivity.
-
Diode Polarity Reversed
The diode was soldered with incorrect polarity. This issue was identified and corrected later with guidance from Shaheen.
-
OLED SDA and SCL Connections Interchanged
The OLED communication pins SDA (D4) and SCL (D5) were mistakenly interchanged during wiring. This caused communication failure and was later corrected by properly reconnecting the pins.
Conclusion
This project demonstrates the integration of a vibration motor, OLED display, and button control using the XIAO RP2040. Different vibration modes were implemented using PWM, with a clear and user-friendly interface on the OLED. Overall, it helped in understanding embedded system design, hardware control, and UI development.
Useful Links
-
For reference on OLED interfacing and implementation, I visited Saheen FAB – Week 12 Documentation .
-
To understand vibration motor implementation and circuit design, I referred to the documentation by Silvia Palazzi – FAB Academy Week 10 (Output Devices) .
Tools & Technologies Used
The programming for this project was developed using Arduino IDE .
The PCB for this project was designed using KiCad , an open-source electronic design automation (EDA) tool.
AI tools such as ChatGPT were used to assist in generating code, debugging, and improving documentation.