Week 02¶
02
Computer Aided Design
January 2026
What I Did¶
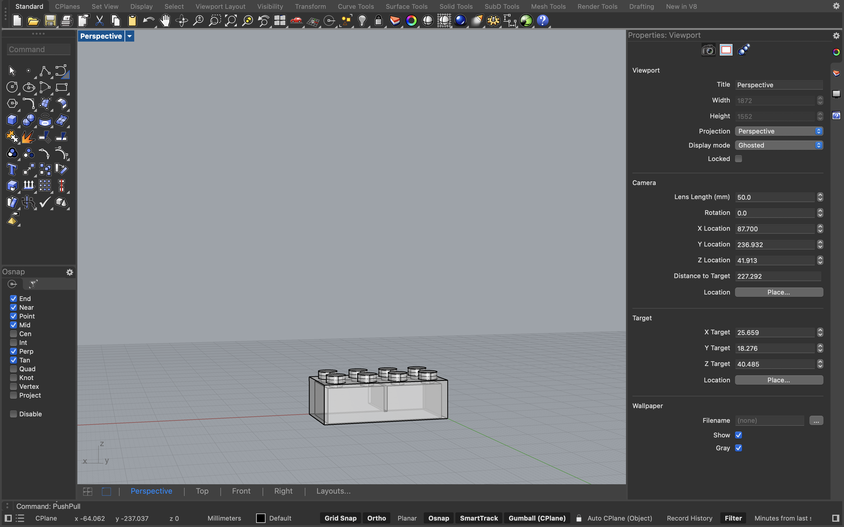
Day 1: Introduction to TinkerCad and RhinoCeros, Learnt the basics of CAD on TinkerCad by making a 4x2 Lego brick then moved on to RhinoCeros much more capable platform where i attempted to create the same Lego brick.
TinkerCAD¶

RhinoCeros¶

Meshtastic Case¶
Designed a case and lid in Onshape for a Seeed XIAO ESP32-S3 with the Wio SX1262 expansion board, portable Meshtastic node. Went through several iterations before getting it down to an acceptable version.
Notes¶
Things to remember for the program:
- When using RhinoCeros always remember to esc/enter/space out
- Use shortcuts learned
Next¶
- Start CAD for the enclosure