Final Project
As i mentioned on the applications and implications assignment: At the beginning I proposed an electro-mechanical acoustic panel system as my final project. After some time I got inspired by the different results I got from the weekly assignments, so finally decided to make a mechanical + electronic musical/noise machine, with control settings for being able to generate different sounding patterns.
This was my first idea for the design

And later the design canged to this

The structure is made of 15mm plywood, is a pressfit assambly with some bolted connections and bearings (608 2RS) on the moving parts the wheels are drived by two 24v geared DC motors (150 rpm), for the front pannel and for some details I used 3mm acrylic

Cutting Pattern:

cutted parts on the Shopbot


All the "T-nuts in place"





Meka-Synth by Wilhelm Schütze on Sketchfab
Electronics
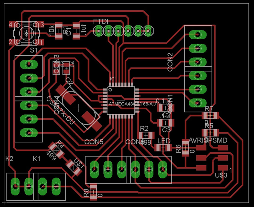
for the electronics I used 3 fabduinos, 2 for generating the tones (one for each channel) and one for controling the speed on he wheels(pwm)
I used the design of the fabduino that i did on the input devices assignment and also designed a board based on two TIP122 darlington transistors for controling the speed off the wheels
Fabduino:


Since I had alot of buttons i used arrays in the analog inputs, i rired the resistors directly in the control panel saving space in the boards and making the wiring easier. i also added voltimeters for cheking the output voltage on the pwm output on each channel




CODE
Code for the speed control
Code for the tones
Here is a video showing how it works: