Group assignment
Individual assignment

01 | I stratedthis task by making sure I define PWM pins on ESP32 C3 Supper mini using the help of AL Gemeni
02 | I chose the viration motor as the out put forthis assignment as it will be also used in my final oproject
03 | With the help of Al Gemeni I definedthe parts I need to creare the drive for the motor and how to connect it to ESP32 C3 Suppermini
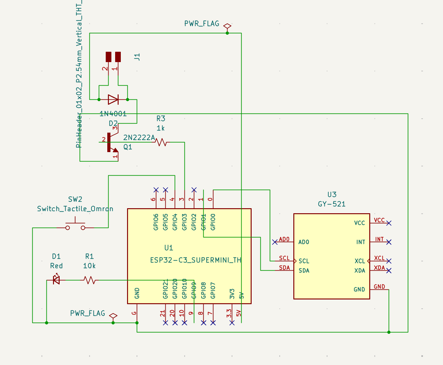
06 | Aon KiCAD schematocs editor I added the parts (Transestor, Diod, 1K resestor, hairpin) → connected the parts as defined from AI Gemeni → Then looked for errors in Design Rules Checker
16 | Designs an additional PCB for the Vibrator Motor drive and made the routes 1mm thik as I wasnted to design this drive using Vynil cutter
18 | I used generated by Gemeni AI to test the Vibration power, speed and duration following this workflow: Open Arduino IDE → select the ESP32 C3 library → copy past the code → verify the code → updload to microcontroller → check if it need "Press reset button"
const int motorPin = 10; // Connect to the 1k resistor -> Transistor Base
void setup() {
pinMode(motorPin, OUTPUT);
}
void loop() {
// Gentle pulse
analogWrite(motorPin, 150); // 0-255 scale
delay(500);
// Hard pulse
analogWrite(motorPin, 255);
delay(500);
digitalWrite(motorPin, LOW);
delay(2000);
}
20 | I imported the SVG file of PCB I designed in the SignMaster Pro to use the SkyCutter and followed the following workflow: placed the copper tap on a hard 3D printed flat plate → tapped the plat on the cutting mat → fixed the setting of the cutter to lowest speed and loswest force
21 | Once it was completed, I removed the unwanted parts and left the curcit to solder the parts to it