Machine design
This week's assignment is a continuation of machine building:
I was to get more development on my part of the project.
As part of my personal project and the group project, I am to build a motion control system (both the stepper, servo and dc motor control system.)
Design process:
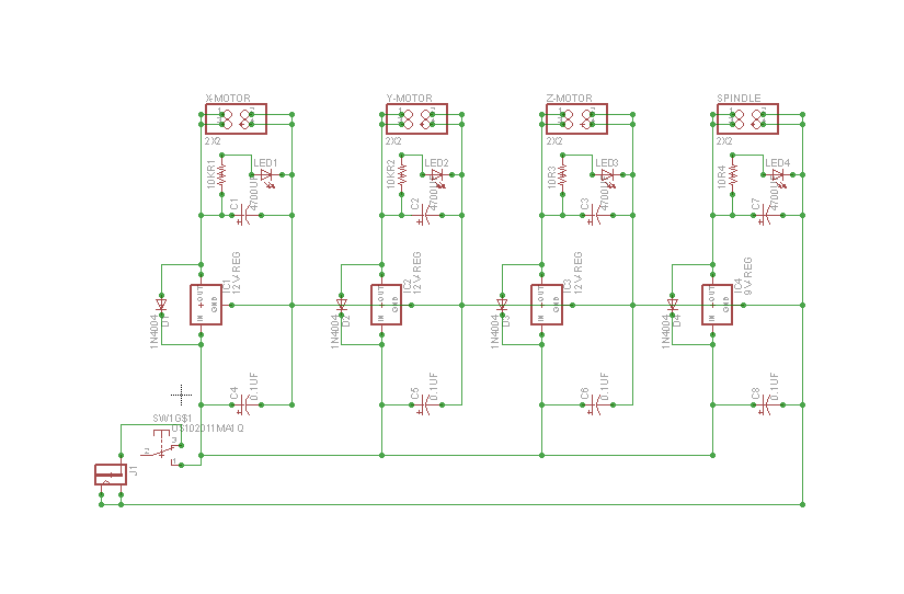
Referring back to the assignment I did for week 13(Output devises), I decided to do some modifications to the control board and also add a four way power supply splitter to it. This 'power splitter' as I call it, should take an input power from a source, regulate the power and then distribute it to the various control boards.
With ideas from Neil's lecture on circuits, I came up with a diagram to serve this function.
Using Eagle circuit design Program I came up with a sketch of the schematics for the power splitter and the modified version of the stepper motor control and the spindle control.
Below is a block diagram of how the splitter is supposed to work with the Various boards.
Below are Images showing the various Boards I am working on for the project:
I am still working on it and hopfully it will be ready in a few weeks.
The power control board which I term as the 'splitter':


The stepper control:
